随着我国对知产侵权等行为的打击力度不断加大,造假成本高、难度大,尊重知识产权的良好环境正逐渐完善。而那些造假者,即便伪装得再高大上,也难逃“重拳出击”。
从春晚饰演“打假警察”,到现实中各种被“锤”。短短几天之内,知名演员翟天临的学术造假风波,让广大吃瓜群众忙到来不及“吐籽”,也让高等学府也成为了大众视野中的巨大“瓜园”。
顺着这根藤,网友们“摸”到了一系列学术造假之“瓜”。暴露了又一个“造假重灾区”。
“学霸人设”之殇:一句话引发“惨案”
今年早些时候,翟天临高调晒出北大博士后录取书,受到广泛关注。但近日他在直播互动中的一句“知网是什么”,让广大网友十分震惊:身为北大博士后,竟然不知道国内论文写作最常用的文献检索系统?
尽管事后他回应自己是在开玩笑,但关于其学术背景一连串质疑和“深扒”已经开始不断发酵。

有网友查询发现,翟天临北京电影学院博士研究生在读期间,发表于《广电时评》的《谈电视剧<白鹿原>中“白孝文”的表演创作》查重率达40%。
随后又有网友爆出翟天临北京电影学院硕士学位论文《“英雄”本是“普通人”——试论表演创作中的英雄形象与人性》重复比达36.2%,达到知网“疑似剽窃观点”和“疑似剽窃文字表述”的指标。

针对翟天临学术造假事件,北京电影学院成立了调查组并按照相关程序启动调查程序。
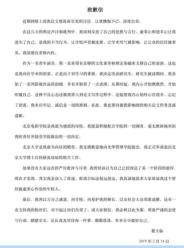
而翟天临本人也于日前发布致歉信,表示愿配合学校的一切调查,同时正式申请退出北京大学博士后科研流动站的相关工作。

学术造假波及甚广,“连累”的不只学校
翟天临在致歉信中,称个人的不当行为影响了学校声誉和学术风气。事实上,由他个人的学术造假行为,网友们“顺藤摸瓜”扒出了诸如其导师身为博导,却一篇论文都没发;北京电影学院副校长专著涉嫌抄袭等一系列负面事件。
可以说 ,北京电影学院声誉受损并不是翟天临一个人的问题导致的。但演员个人学术造假行为的后果,也可能会比“影响学校声誉”更严重。
对个人来说,学术造假属于失信行为,一经查实,相关责任人不仅面临相应的学术处理,情况严重者甚至可能被记入“信用黑名单”。此外,学术论文抄袭涉嫌侵犯他人著作权,若权利人主张权利,侵权者或将承担相应的法律责任。
而翟天临作为公众人物,学术造假行为也会为其及其团队倾力打造的明星IP抹上污点。众所周知,明星IP蕴藏着巨大的商业和社会价值,一旦染上污点,将会给团队、公司甚至合作方带来巨大损失。
对相关团队来说,翟天临曾代言和宣传的诸多知名品牌都将受到“牵连”。为避免品牌声誉受到更大影响,部分品牌方可能选择短时间内撤广告、更换代言人,这将花费巨大成本与精力。
今年多部由翟天临主演的影视作品或将受负面新闻影响,面临收视下降甚至延期、下架。而它们的出品方和播出平台也将因此受到直接的经济损失。今日,“翟天临吴秀波或被剧方索赔”的关键词登上热搜。有律师表示,演员的行为影响影视作品和代言,甲方可根据合同要求赔偿。
对整体环境来说,公众人物和高等学府被曝出学术造假的丑闻,败坏了风气,也降低了公众对该学术领域的信心,挫伤他人在该领域进行研究与创新的积极性,容易造成深远的恶性影响。
如今明星IP的打造多少都会贴合“人设”,但从翟天临此次风波可以看出,如果为凹人设而采取造假和知产侵权等手段,终会引火烧身,付出惨痛的代价。
造假者的伪装,再唬人也没用!
翟天临事件引发了网友对各行各业“造假”行为的追踪讨论。为“镀金”而造假,最终导致“IP崩塌”的现象并非文娱界所特有。
例如前段时间,大家都关注过权健的“倒塌”。权健对外宣称拥有30多项专利,欺骗了数以万计的消费者。当造假者披上“国家专利”这件华丽外衣,误导大众,就注定了他们必将自食恶果。
专利权具有公信力,因此对任何关于专利的弄虚作假行为都应提起重视,坚决零容忍。
去年,我国38个部门和单位联合发布《关于对知识产权(专利)领域严重失信主体开展联合惩戒的合作备忘录》,其中联合惩戒的严重失信行为包括“重复专利侵权”、“非正常专利申请”、“提供虚假文件”等。
造假者的伪装,再唬人也没有用。被拆穿之后,等待他们的一定是市场与法律的制裁。
线下“山寨”线上售假,还有真东西吗?
学术造假和不法企业的创新造假等行为,不常出现在大家视野中。但仿冒等山寨造假行为,却充斥着我们的日常生活。
近日,中消协发布的报告显示,集贸市场“山寨”率高达56.13%。诸如“雷碧”、“上好娃”等众多攀附其它品牌知名度的山寨产品层出不穷,这些山寨行为,涉嫌构成商标侵权及不正当竞争。
不止集贸市场,线上的售假问题也很严重。拼多多等电商平台就曾因“假货”问题而被相关部门约谈。一些三无商品会通过假冒商标及包装,摇身变成“名牌正品”,通过线上渠道出售。这种造假行为不仅给相关商标权利人带来品牌声誉影响,也给消费者造成安全隐患。
近日,一对线上销售假冒“小猪佩奇”注册商标产品的情侣,以销售假冒注册商标的商品罪,被判处有期徒刑十个月,缓刑一年,并处罚金。
随着我国对知产侵权等行为的打击力度不断加大,造假成本高、难度大,尊重知识产权的良好环境正逐渐完善。而那些造假者,即便伪装得再高大上,也难逃“重拳出击”。
一吐为快
事因: 随着山寨店铺涌现,鲍才胜公司在南京启动了全国维权打假第一步,将南京长白街上一家“鲍师傅糕点”店告上法庭。法院最终判令被告店铺停止侵权,并赔偿原告相关损失及维权合理支出共计5万元。
问: 你如何看待鲍师傅商标维权第一案获赔5万?
答: 尽管获赔金额不高,但必须坚持打假,不然甚至可能被“劣币驱逐良币”,心疼鲍师傅……
便捷链接:“学霸人设”之殇!一句
本文来源:网络?买卖商标注册授权入驻“天猫”“京东”“拼多多”“抖音头条”“商标百科”
版权说明:上述为转载或编者观点,不代表亿佰倍懂商标意见,不承当任何法律责任
亿佰倍懂商标官方微信
欢迎关注亿佰倍懂
微信号:K58158 热门TAGS
购买上海商标 商标复审 商标撤三答辩 商标驳回复审 国际商标驳回 知名商标转让 白酒商标网 19类商标转让 18类商标转让 17类商标转让 16类商标转让 15类商标转让 14类商标转让 13类商标转让 11类商标转让 12类商标转让 10类商标转让 9类商标转让 8类商标转让 7类商标转让 6类商标转让 5类商标转让 4类商标转让 3类商标转让 2类商标转让 1类商标转让 T恤商标转让 红酒商标转让 黄酒商标转让 水饺商标转让 糖果商标转让 闲置商标转让 商标购买网站 月饼商标转让 购买月饼商标 购买牛奶商标 牛奶商标转让 购买餐饮商标 餐饮商标转让 啤酒商标转让 购买啤酒商标 购买酒类品牌 酒类品牌转让 购买饮料商标 饮料商标转让 食品商标转让 购买食品商标 购买镀膜商标 镀膜商标转让 机油商标转让 购买机油商标 头枕商标转让 购买头枕商标 车衣商标转让 购买车衣商标 购买车贴商标 车贴商标转让 凉垫商标转让 睡袋商标转让 包子商标转让
联系方式
【商标网】
企业QQ:1728988888
手机: 18211558558
官方微信:K58158
广东(总部)北京(分部)深圳(分部)

*截止
,共有人阅读了本文。


40
加工服务