最近,备受关注的理邦仪器与迈瑞医疗的专利纠纷也有了新进展,深圳迈瑞被判停止侵权并赔偿600万!对此,迈瑞医疗表示将提起上诉。
理邦仪器与迈瑞医疗,堪称是医疗器械领域“后起之秀”与“传统贵族”之间的博弈。
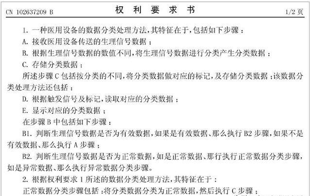
据悉,涉案专利名称为“医用设备的数据分类处理方法及系统”,是一项(专利号为:ZL201210085798.5),涉及iMEC8、iPM10、iMEC10、uMEC6、iPM8、uMEC12等多种型号的监护仪。

涉案专利已被宣告无效
迈瑞医疗表示,涉案专利已宣告全部无效,公司将于15日内提起上诉,请求按照法律规定依法裁定驳回理邦仪器的诉讼请求。根据126号民事判决书,迈瑞医疗及迈瑞福州分公司实施的部分技术属于现有技术,且制造、销售、许诺销售的产品未落入涉案专利权的保护范围。
根据国家知识产权局发布的《无效宣告请求审查决定书》 ,其中显示的决定结果为:“宣告201210085798.5号发明专利权全部无效。
我国专利法第四十七条第一款规定,“宣告无效的专利权视为自始即不存在。”最高法关于审理侵犯专利权纠纷案件应用法律若干问题的解释(二)第二条第一款规定,“权利人在专利侵权诉讼中主张的权利要求被专利复审委员会宣告无效的,审理侵犯专利权纠纷案件的人民法院可以裁定驳回权利人基于该无效权利要求的起诉。”
由此看来,这貌似一起乌龙事件,先被无效,后判侵权,一个完美的时间差。

案情回顾:4项专利索赔1个亿
此次专利纠纷案始于2018年初,理邦仪器状告深圳迈瑞和福州迈瑞侵犯其4项专利。福州市中院受理了案件,相关案号为:(2018)闽01民初125、126、127、128号。理邦仪器称发现深圳迈瑞制造、并与福州迈瑞共同销售、许诺销售的监护仪产品,落入了理邦仪器涉案专利的保护范围,构成专利侵权。针对专利侵权,理邦仪器提出4个案件共计1亿元的经济赔偿要求。
四项专利包括一项医用设备的数据分类处理方法和系统专利(申请号201210085798.5)、 一种弹扣式防松脱的插座、连接器及医用设备专利(申请号201320593219.8)、一种温度传感装置及医疗设备(申请号为201420450471.8)、多参数监护设备专利(申请号201620880881.5)。
2018年11月,理邦仪器发布公告称,撤回127、128两个案件的起诉;同时,申请将“125号案”原诉讼请求中的赔偿金额从2500万元变更为5000万元,福州市中级人民法院也已同意公司上述变更诉讼请求申请。
2019年2月,自然人鲍宏伟向国家知识产权局专利复审委员会就前述4项专利提起了无效宣告请求,专利复审委通过其审核,宣告前述专利权全部无效。理邦仪器表示会向北京知识产权法院提起行政诉讼,维护公司的合法权益。而期间,迈瑞医疗也以“恶意提起上述知识产权诉讼,诋毁原告商誉,应承担相应的民事责任”的名义将理邦起诉至广东省深圳市中级人民法院,诉求是判令理邦立即停止其恶意提起知识产权诉讼,损害原告商誉的行为,撤回四项专利侵权诉讼,判令理邦赔偿迈瑞1000万元。
8年恩怨,互诉侵权
迈瑞与理邦的恩怨,可谓是旷日持久。
早在2011年4月,迈瑞医疗就以侵犯专利权及商业秘密为由,对理邦仪器提起总共24起诉讼,后撤销12起。这起纠纷耗时长达5年,剩下的12起迈瑞医疗全部胜诉,获赔2800多万元。
2012年5月,因迈瑞公司向理邦仪器的客户寄送律师函等法律文件,理邦仪器予以反击,向深圳中院提起诉讼,要求迈瑞公司赔偿5000万元,而这一案件以理邦仪器败诉结束。
2017年12月,迈瑞医疗再次将理邦仪器告上法庭,称理邦仪器在之前案件判决后,并没有停止在两项发明专利权和一项技术秘密的侵权行为,要求后者停止侵害并赔偿经济损失合计人民币1434.44万元。目前,这一案件还没有判决结果。
自主创新+知识产权保护,打造核心竞争力
医疗器械属于知识密集型产业,往往涉及到机械、电子、通信、生物医药等多个领域,一类产品上构成专利侵权或技术近似的可能性比较大。近几年医疗器械领域的专利案越来越多,企业越来越重视,而专利诉讼也成为企业制衡竞争对手的重要手段。商业竞争进行到一定程度后,企业能够牵制对手的方式并不是太多,于是知识产权成为企业进攻和防御的达摩克利斯之剑。尤其是在欧美等发达国家,技术创新成为赢得国际用户信赖的重要因素。
迈瑞医疗董事长李西廷表示,如果说2018年之前的10年是国内药品产业发展的“黄金十年”,那么可以说2018年开启了国内医疗器械产业的“黄金十年”。科技创新已成为企业打造核心竞争力的关键。这些高精尖原创技术,具有自主研发、长期积累、高技术门槛、难以被复制或模仿等特点,是社会发展的硬实力。我国企业要想真正实现国际化,在世界范围内打响中国品牌,打造自身的硬实力是必然之路。

不甘落后,我国本土企业挑战“GPS”三巨头
与国际巨头相比,我国高端医疗器械产品总体质量还有差距,原始创新能力相对较弱。2018年全球医疗器械公司前十强中,美国公司独占7席,德国2席,荷兰1席。但是,我国本土医疗器械企业并不甘心市场被外来者鲸吞蚕食。近年来,越来越多的中国企业参与到医械市场竞争中。打破了过去“GPS”(美国通用、荷兰飞利浦、德国西门子)一统天下的局面。进入2019,医疗器械行业迎来百度、华为、腾讯一个个行业大佬先后入局。随着中国企业更加重视研发创新与知识产权保护,医疗器械行业将迎来爆发期。
上一篇:专利诉讼
下一篇:商标法案例:片仔癀是药品通用名称还是商标?
便捷链接:专利纠纷:深圳迈瑞被判
本文来源:网络?买卖商标注册授权入驻“天猫”“京东”“拼多多”“抖音头条”“商标百科”
版权说明:上述为转载或编者观点,不代表亿佰倍懂商标意见,不承当任何法律责任
亿佰倍懂商标官方微信
欢迎关注亿佰倍懂
微信号:K58158 热门TAGS
购买上海商标 商标复审 商标撤三答辩 商标驳回复审 国际商标驳回 知名商标转让 白酒商标网 19类商标转让 18类商标转让 17类商标转让 16类商标转让 15类商标转让 14类商标转让 13类商标转让 11类商标转让 12类商标转让 10类商标转让 9类商标转让 8类商标转让 7类商标转让 6类商标转让 5类商标转让 4类商标转让 3类商标转让 2类商标转让 1类商标转让 T恤商标转让 红酒商标转让 黄酒商标转让 水饺商标转让 糖果商标转让 闲置商标转让 商标购买网站 月饼商标转让 购买月饼商标 购买牛奶商标 牛奶商标转让 购买餐饮商标 餐饮商标转让 啤酒商标转让 购买啤酒商标 购买酒类品牌 酒类品牌转让 购买饮料商标 饮料商标转让 食品商标转让 购买食品商标 购买镀膜商标 镀膜商标转让 机油商标转让 购买机油商标 头枕商标转让 购买头枕商标 车衣商标转让 购买车衣商标 购买车贴商标 车贴商标转让 凉垫商标转让 睡袋商标转让 包子商标转让
联系方式
【商标网】
企业QQ:1728988888
手机: 18211558558
官方微信:K58158
广东(总部)北京(分部)深圳(分部)

*截止
,共有人阅读了本文。


40
加工服务