据国家知识产权商标局网站显示,华为公司已经申请通过了“华为鸿蒙”商标,适用于第9类别和第42类别。申请日期为2018年8月24日。此前传闻称,华为OS操作系统命名为“鸿蒙”,余承东表示,华为OS操作系统最快今年秋季、最晚明年春天将面市,将全面兼容安卓和Web应用。想了解更多知识,或是其他知识产权方面的问题,欢迎关注一品知识产权我们有问必答!

IT之家报道,余承东透露,华为OS打通了手机、电脑、平板、电视、汽车、智能穿戴,统一成一个操作系统。并且,华为的OS还兼容全部安卓应用和所有Web应用,而且如果安卓应用重新编译,在该系统的运行性能提升会超过60%。
余承东表示:“我们愿意继续使用谷歌和微软,但没有办法,被逼上梁山啊!塞翁失马,焉知非福。”

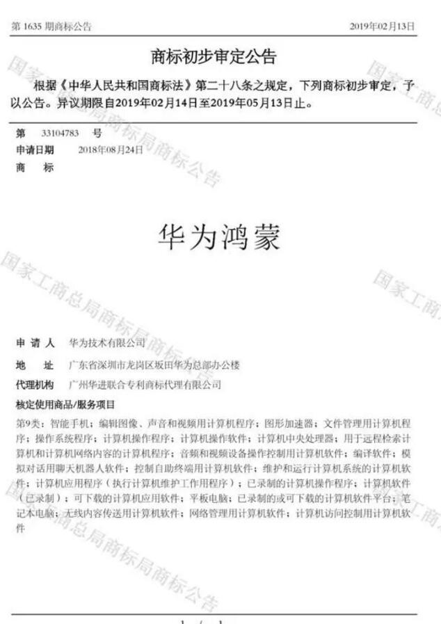
第9类:智能手机;编辑图像、声音和视频用计算机程序;图形加速器;文件管理用计算机程序;操作系统程序;计算机操作程序;计算机操作软件;计算机中央处理器;用于远程检索计算机和计算机网络内容的计算机程序;音频和视频设备操作控制用计算机软件;编译软件;模拟对话用聊天机器人软件;控制自助终端用计算机软件;维护和运行计算机系统的计算机软件;计算机应用程序(执行计算机维护工作用程序);已录制的计算机操作程序;计算机软件(已录制);可下载的计算机应用软件;平板电脑;已录制的或可下载的计算机软件平台;笔记本电脑;无线内容传送用计算机软件;网络管理用计算机软件;计算机访问控制用计算机软件。

华为鸿蒙第9类商标已经通过商标注册公告。商标专用权期限自2019年05月14日至2029年05月13日。
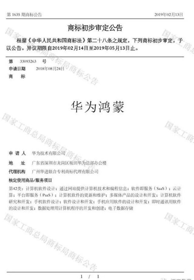
第42类:计算机软件设计;通过网站提供计算机技术和编程信息;软件即服务(SaaS);云计算;平台即服务(PaaS);计算机软件的更新和维护;多媒体产品的设计和开发;计算机软件研究和开发;手机软件设计;软件设计和开发;手机应用软件的设计和开发;即时通讯用软件的设计和开发;数据处理用计算机程序的开发和创建;电子数据存储
华为鸿蒙第42类商标已经通过商标注册公告。商标专用权期限自2019年05月14日至2029年05月13日。


5月20日,针对谷歌暂停支持华为部分业务,华为方面发表声明称,安卓作为智能手机操作系统,一直是开源的,华为作为重要的参与者,为安卓的发展和壮大做出了非常重要的贡献。华为有能力继续发展和使用安卓生态。华为和荣耀品牌的产品,包括智能手机和平板电脑,产品和服务在中国市场不受影响,请广大消费者放心使用和购买。未来华为仍将持续打造安全、可持续发展的全场景智慧生态,为用户提供更好的服务。
但在5月21日任正非接受国内媒体采访后,华为余承东透露,华为OS操作系统最快今年秋季、最晚明年春天将面市。
便捷链接:“华为鸿蒙”通过国家商
本文来源:网络?买卖商标注册授权入驻“天猫”“京东”“拼多多”“抖音头条”“商标百科”
版权说明:上述为转载或编者观点,不代表亿佰倍懂商标意见,不承当任何法律责任
亿佰倍懂商标官方微信
欢迎关注亿佰倍懂
微信号:K58158 热门TAGS
购买上海商标 商标复审 商标撤三答辩 商标驳回复审 国际商标驳回 知名商标转让 白酒商标网 19类商标转让 18类商标转让 17类商标转让 16类商标转让 15类商标转让 14类商标转让 13类商标转让 11类商标转让 12类商标转让 10类商标转让 9类商标转让 8类商标转让 7类商标转让 6类商标转让 5类商标转让 4类商标转让 3类商标转让 2类商标转让 1类商标转让 T恤商标转让 红酒商标转让 黄酒商标转让 水饺商标转让 糖果商标转让 闲置商标转让 商标购买网站 月饼商标转让 购买月饼商标 购买牛奶商标 牛奶商标转让 购买餐饮商标 餐饮商标转让 啤酒商标转让 购买啤酒商标 购买酒类品牌 酒类品牌转让 购买饮料商标 饮料商标转让 食品商标转让 购买食品商标 购买镀膜商标 镀膜商标转让 机油商标转让 购买机油商标 头枕商标转让 购买头枕商标 车衣商标转让 购买车衣商标 购买车贴商标 车贴商标转让 凉垫商标转让 睡袋商标转让 包子商标转让
联系方式
【商标网】
企业QQ:1728988888
手机: 18211558558
官方微信:K58158
广东(总部)北京(分部)深圳(分部)

*截止
,共有人阅读了本文。


40
加工服务