奔驰,良好的信誉,可靠的品质,多年来在中国早已经营到了家喻户晓的程度,其独特的商标也为人所熟悉。如果对于商标问题有任何疑问,欢迎前来咨询,我们可以为您提供专业的指导性意见。欢迎关注一品知识产权 网
奔驰对于自己那个大大的商标标志也是极其地重视!
不过,奔驰的一次“商标挑事”,却输了一阵!
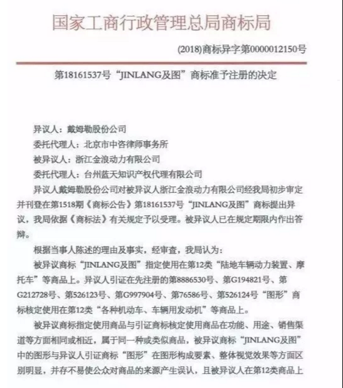
因为质疑“金浪动力”的商标与自家相似,容易使客户误判,奔驰这回一纸诉状将其告到了国家商标局。
金浪动力有限公司,建于1998年12月,是一家集踏板摩托车发动机、全地形车发动机的研发、生产和销售于一体的省级高新技术企业,是浙江省踏板摩托车发动机制造重点企业。
这次被奔驰起诉的“JIN LANG”商标也早被认定为“浙江省著名商标”,在2016年12月就已经注册在案。

既然,金浪动力的商标会被奔驰盯上,自然是奔驰觉得金浪动力的这款商标和自家的商标很相似,会给人们造成一定的误解。
可是小编对比后觉得,奔驰的著名标志商标和金浪动力的这枚商标差距还是蛮大!
首先,奔驰商标可谓是家喻户晓的,外面一个圆圈圈,里面一个三角!

而金浪动力的商标首先是颜色比较深,而且里面的内容也与奔驰的差别比较大。
其次,一般买奔驰的人还能不知道奔驰商标是啥样的吗?
最后,因为行业性质的原因,将奔驰和金浪动力二者同时提起,可能大家更多的是对前者印象深刻。
但在业内,金浪动力的产品却从来都是各大知名品牌的座上宾。
其公司产品向来被美国北极星、雅迪集团、力帆集团、吉利集团等数十家知名全地形车、摩托车制造厂商所选用,并远销亚洲、欧洲、美洲等30多个国家和地区,同类产品市场占有率名列前茅。
因此金浪动力也是一家有强劲实力的公司!
同时,商标局在审理奔驰和金浪动力的提交的证据后,认为:金狼动力的这枚商标并不与奔驰商标形成近似!

所以奔驰这次尴尬的败诉,其实很多人觉得也是很正常的结果,奔驰所在的戴姆勒公司确实有些过于敏感了。
但也从中认清一件事,那就是大企业对于自己的商标都是格外地重视!
谈起那些知名的企业,都非常重视自身的商标、品牌效应!
上一篇:国际玩具商重拳出击!反侵权先从商标开始!
下一篇:拉萨已有18件地理标志证明商标
便捷链接:奔驰主动发起商标异议,
本文来源:网络?买卖商标注册授权入驻“天猫”“京东”“拼多多”“抖音头条”“商标百科”
版权说明:上述为转载或编者观点,不代表亿佰倍懂商标意见,不承当任何法律责任
亿佰倍懂商标官方微信
欢迎关注亿佰倍懂
微信号:K58158 热门TAGS
购买上海商标 商标复审 商标撤三答辩 商标驳回复审 国际商标驳回 知名商标转让 白酒商标网 19类商标转让 18类商标转让 17类商标转让 16类商标转让 15类商标转让 14类商标转让 13类商标转让 11类商标转让 12类商标转让 10类商标转让 9类商标转让 8类商标转让 7类商标转让 6类商标转让 5类商标转让 4类商标转让 3类商标转让 2类商标转让 1类商标转让 T恤商标转让 红酒商标转让 黄酒商标转让 水饺商标转让 糖果商标转让 闲置商标转让 商标购买网站 月饼商标转让 购买月饼商标 购买牛奶商标 牛奶商标转让 购买餐饮商标 餐饮商标转让 啤酒商标转让 购买啤酒商标 购买酒类品牌 酒类品牌转让 购买饮料商标 饮料商标转让 食品商标转让 购买食品商标 购买镀膜商标 镀膜商标转让 机油商标转让 购买机油商标 头枕商标转让 购买头枕商标 车衣商标转让 购买车衣商标 购买车贴商标 车贴商标转让 凉垫商标转让 睡袋商标转让 包子商标转让
联系方式
【商标网】
企业QQ:1728988888
手机: 18211558558
官方微信:K58158
广东(总部)北京(分部)深圳(分部)

*截止
,共有人阅读了本文。


40
加工服务