自从进入知识产权付费时代后,不管看什么都收费了。
以前呢,找个小说、影视剧什么的去某某网站下载就能直接导入手机或平板看。
虽说看漫画也是这种方式,不过更多人可能喜欢直接下载APP点开看,遇上特别喜欢的还能下载到手机上保存,方便以后无聊了再翻出来重温。
现在么,各个平台都有会员制了,连看个短篇漫画也得从自己的小金库里扒出点来买币给下一章解锁。
对于很抠的人而言,花钱开会员似乎不太值。拿漫画来说吧,自己想看的几本漫画若不在一个平台上的话,就得去别的平台花第二份、第三份的银子充值看了。

但是不充值,下一章便永远也看不到,网上更是连资源的影子都瞧不见。
所以,看在原创者辛苦的份儿上,得了,还是少买点东西吧。而且把小钱钱存起来开会员买币什么的,不仅是对原创者的一种认可,也是对他们继续搞创作的一种鼓励。
你出作品我花钱看,多么理所当然。
因此“付费先看”对于现代人来说,在有经济能力的情况下为自己喜欢的漫画付费已经逐渐形成了一种习惯。

有时候蜗牛纳想,漫画应该是和影视剧一样,知名度越高,它的名字也就越有价值。
既然影视剧的名称可以注册为商标,那么漫画的可以吗?
于是蜗牛纳根据自己小外甥女在腾讯动漫网站上看的漫画,进行了相关的。
据说我是王的女儿
据小外甥女所说,她看的第一部漫画叫《据说我是王的女儿》。从简介来看,似乎是讲一个女孩穿越到男尊女卑的世界里,展开一系列“叛乱”行动的故事。

她给蜗牛纳介绍了一大堆,然后我就记住了“男尊女卑”这四个字。也不知道小外甥女是经历了什么(其实她是家里地位极高的小公主),才会让她对这种题材的漫画爱到不行。
可能蜗牛纳年纪太大了,所以不是很明白现在小女生的心思。咳咳,吐槽归吐槽,商标还是要查的。
本以为这个漫画名儿有点长,或许没有人将此名注册为商标。
事实上,也确实没有人这么干,敢那样做的当然是一家企业,而且还是在自家网站上连载该漫画的腾讯科技(深圳)有限公司(下称腾讯)。
从下图来看,腾讯在2018年8月22日申请注册了两件“据说我是王的女儿”商标 ,分别在第9类和第41类上。

有商标保护意识是值得称赞的,但该商标能不能注册成功,还得看商评委这边儿怎么想。
在查看这两件商标的具体注册信息后,果然都处于驳回复审的状态。至于驳回该商标的理由,在其商标驳回复审决定书中已经有了说明。


简单的说,腾讯注册的这两件“据说我是王的女儿”商标是因为缺乏商标应有的显著特征 ,而被商评委驳回其复审申请。
虽然不是腾讯申请的,但有家公司“据说还不错”商标 注册的申请同样也被驳回了。

蜗牛纳在裁定文书中并未找到该商标的驳回复审决定书,不过想来是和“据说我是王的女儿”商标一样,缺乏商标应有的显著特征。
同居男闺蜜
别看外甥女长得跟个小豆丁一样萌萌哒,似乎不懂什么是人间疾苦。然而现在那么点大的小破孩,已经晓得男闺蜜的意思了。
So……在外甥女爱看的漫画书中,有一本与男闺蜜不得不说的同居二三事的漫画。

这个名称咋一看似乎没啥问题,但仔细想想,好像容易造成不良影响吧?蜗牛纳觉得该漫画的名称若注册成商标,多半是被商评委给驳回。
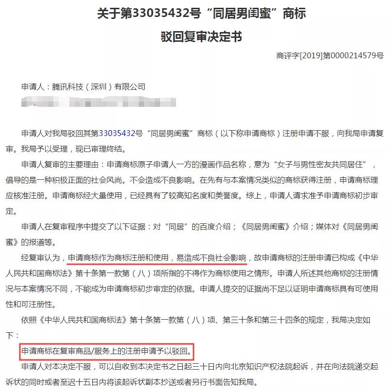
还是在2018年8月22日,腾讯申请注册了两件“同居男闺蜜”商标 ,也都是在第9类和第41类上。

其注册结果也和蜗牛纳想得一样:全部驳回该商标的注册申请!


可能商评委是这么理解的:
1、男性(男朋友)+自己闺蜜=同居关系。 这是在鼓励谁挖谁墙角呢?妥妥的出轨行为,已经造成不良社会影响了,驳回!
2、单身女性+单身男性朋友=同居关系。 时代开放了不代表支持这种同居行为,不然其他人尤其是青少年也这么做,届时干柴烈火地出了问题谁负责?还是造成不良社会影响了,驳回!
3、单身女性+Gay蜜友=同居关系。 这似乎是最没什么问题的关系了,但这种同居方式一旦盛行,万一遇到自称是弯的实际上却是直的伪Gay蜜友,那么很容易将失去警惕心的同居人骗得人财两失,同样有不良社会影响,驳回!
甭说是“同居男闺蜜”了,就是“同居密友”、“同居损友”、“同居公社”等商标都被商评委给否掉了。
我才不是恶毒女配
男闺蜜之后就是恶毒女配。好的呢,谁让这种题材特别惹人爱?
当男女主的金手指看腻了后,就会喜欢把自己代入到男配或女配上,然后来个大逆袭。于是一大堆小说、漫画的题材都爱用恶毒女配逆袭的梗,人设怎么叛逆就怎么来。
显然,外甥女是个骨子里有些“叛逆”的娃儿。

老样子,腾讯一如既往的在第9类和第41类上,注册了两件“我才不是恶毒女配”商标 。

如果是叫“我才不是女配”也许还能有一点申请成功的希望。但名称里多了个“恶毒”二字,便很可能会被商评委认为容易造成不良社会影响而将其驳回。
但看了这两件商标的驳回复审决定书后,才明白人商评委关注点不在“恶毒”上面。


这又是个缺乏显著特征的商标。没毛病,“我才不是恶毒女配”商标确实已经构成了《商标法》第十一条第一款第(三)项所指情形。
不过在蜗牛纳看来,该商标有不良社会影响,所以同样也构成了《商标法》第十条第一款第(八)项所指的不得作为商标使用之情形。
为何商评委用“缺乏显著性”作为驳回复审的理由呢?
蜗牛纳猜测商评委是想等腾讯向北京知识产权法院起诉,并证明该商标具备显著性后,再拿“造成不良社会影响”这一说法进行反驳吧。
阔以的,这很商评委!前提是腾讯会起诉,而且还有一堆证据表明“我才不是恶毒女配”商标的显著特征。
不过话又说回来了,漫画再受读者的喜爱,注册其为商标之前,腾讯是否应该再熟读一下《商标法》的条例呢?要知道有些漫画的名字在读者这边能吃得开,不代表能在商评委那边也混得开呀。
便捷链接:腾讯为三部漫画注册商标
本文来源:网络?买卖商标注册授权入驻“天猫”“京东”“拼多多”“抖音头条”“商标百科”
版权说明:上述为转载或编者观点,不代表亿佰倍懂商标意见,不承当任何法律责任
亿佰倍懂商标官方微信
欢迎关注亿佰倍懂
微信号:K58158 热门TAGS
购买上海商标 商标复审 商标撤三答辩 商标驳回复审 国际商标驳回 知名商标转让 白酒商标网 19类商标转让 18类商标转让 17类商标转让 16类商标转让 15类商标转让 14类商标转让 13类商标转让 11类商标转让 12类商标转让 10类商标转让 9类商标转让 8类商标转让 7类商标转让 6类商标转让 5类商标转让 4类商标转让 3类商标转让 2类商标转让 1类商标转让 T恤商标转让 红酒商标转让 黄酒商标转让 水饺商标转让 糖果商标转让 闲置商标转让 商标购买网站 月饼商标转让 购买月饼商标 购买牛奶商标 牛奶商标转让 购买餐饮商标 餐饮商标转让 啤酒商标转让 购买啤酒商标 购买酒类品牌 酒类品牌转让 购买饮料商标 饮料商标转让 食品商标转让 购买食品商标 购买镀膜商标 镀膜商标转让 机油商标转让 购买机油商标 头枕商标转让 购买头枕商标 车衣商标转让 购买车衣商标 购买车贴商标 车贴商标转让 凉垫商标转让 睡袋商标转让 包子商标转让
联系方式
【商标网】
企业QQ:1728988888
手机: 18211558558
官方微信:K58158
广东(总部)北京(分部)深圳(分部)

*截止
,共有人阅读了本文。


40
加工服务