1989年,发哥在电影里的一句“来瓶82年拉菲”,彼时,年轻英俊的发哥微笑迷倒了万千少女,而82年的拉菲则也备受推崇,一度变成了拉风的葡萄酒界“网红”,价格曾被炒到10万元一瓶。
伴随着拉菲有价无市的局面,一些“聪明人”打起了拉菲商标的主意,各种带有“拉菲”或“拉斐”字样的葡萄酒,充斥在高档饭店及寻常百姓餐桌上。
那么,究竟是谁在“拉菲”商标这一盛宴上“豪饮”,不妨让我们先看看“拉菲”的“亲戚”都是谁。
拉菲亲戚知多少
作为葡萄酒王国中的“皇后”,拉菲从不缺少话题,商标也自然如此。作为该品牌的拥有者拉菲罗斯柴尔德酒庄,在有关“拉菲”与保护方面也是一直不遗余力。
小编通过中国商标网及权大师查询可知,拉菲罗斯柴尔德酒庄从共申请了155件商标,其中最早的是于1996年10月申请的4枚商标,分别是申请在第33类“含酒精饮料(啤酒除外)”和第34类“烟草; 烟草制品; 雪茄烟; 香烟; 烟具; 火柴;”商品上的第1122916号、第1123519号“LAFITE”商标和第1122917号、第1122918号“CHATEAU LAFITE ROTHSCHILD”商标。

其中申请在第33类酒类商品的最多,有134件。
查看其商标状态发现,目前已注册的有71件,驳回待复审的有4件,驳回复审中的有9件,异议程序中的有1件,无效程序中的有4件。
观察其注册年份,发现其于1996年申请了4枚商标注册之后,于2007年6月首次申请了中文商标,并同时申请“拉斐罗斯柴尔德酒庄”“拉斐酒庄”“拉斐庄园”“拉斐”“拉斐罗斯柴尔德堡”“拉斐罗斯柴尔德庄园”“拉斐堡”“拉菲尔””拉斐尔”“拉菲”“拉菲特”“拉斐特”12枚商标,均申请注册在第33类商品上。

为何拉菲罗斯柴尔德酒庄于2007年开始大量申请“拉斐”字样商标?小编仔细查看才发现,“拉菲”家族已经不知不觉中多了无数个亲戚,“拉斐”“拉飞”“拉斐特”“拉菲帝国”“拉菲家族”“拉菲lafee”“LEFER”……无数件与“拉菲”同音或者与“LAFITE”形似的商标如雨后春笋般层出不穷,但这些均与拉菲罗斯柴尔德酒庄没有关系,这些商标的注册主体为上千个各行各业的不同企业及个人。
小编在中国商标网上搜索了“拉斐”商标,发现“拉斐”相关商标有568件,而在2007年之前已经有50余件有关申请,包括“拉斐特”“拉斐尔”“拉斐皇国”“拉斐堡”“拉斐尔酒堡/酒庄/庄园”等商标均已被不同的个人及企业申请,其中第33类“拉斐”被法国拉斐尔葡萄酒有限公司于2002年成功注册。

可见,关于“拉菲”的同音字“拉斐”的相关商标,别的企业比拉菲罗斯柴尔德酒庄更早地申请注册了。
此外,以拉菲罗斯柴尔德酒庄成功注册的“拉菲”为关键词搜索发现,“拉菲”的申请有4044件,其中申请在第33类酒类商品的有888件,其申请主体为法国拉斐尔葡萄酒(亚洲)有限公司、南京联合创展酒业有限公司、香港王妃国际控股集团有限公司、中山市长盛酒业有限公司等等近千个不同的主体和个人。权大师显示,已注册的有1678件,商标无效的有960件,异议程序中的有67件。

此外,在权大师上以“LAFITE”为关键词搜索,有相关申请2841件,其中已注册的有1095个,商标无效的645件。而在中国商标网上查看发现,仅有10件是拉菲罗斯柴尔德酒庄申请的,剩下的2000余项申请均为其他不同的个人和企业。

再以“拉菲特”为关键词搜索,有7155件相关商标申请,其中申请在第33类商品的有528个。查看其申请状态,已注册的有3703件,而商标无效的有1301件。
此外,搜索其他“拉菲”同音或者英文形似商标,同样有上千家企业及个人申请注册。
小编仅搜索了以上4个关键词,便已搜索出上万件相关商标的申请,其中仅有155件商标是拉菲罗斯柴尔德酒庄申请,其他均被上千家不同的企业和个体申请。面对满山遍地拉菲罗斯柴尔德酒庄家“拉菲”的亲戚,小编已经被迷了眼,鉴于拉菲名气大,价格高,给人一种“富在深山有远亲穷在闹市无人问”的感觉。
拉菲本家的商标阻击战
由前文可知,在2007年,拉菲罗斯柴尔德酒庄申请了12枚相关商标的注册,可以看出,拉菲罗斯柴尔德酒庄在中国的商标维权及保护意识已经全面觉醒,而其对相关商标提出的无效宣告也已表明,拉菲罗斯柴尔德酒庄不再选择沉默,而是开始拿起法律武器开始了商标阻击之战。
从中国商标网上看到,自2017年至2019年拉菲罗斯柴尔德酒庄为申请人对他人提出商标异议或无效宣告的裁定/决定文书共有42件。从具体的涉案商标来看,其中与南京金色希望酒业有限公司申请的“LEFER MANOR”商标纠纷有6件,与保利房地产(集团)股份有限公司申请的“拉菲”商标纠纷有2件。
其他诸关于“拉菲+名词”、形似“LAFITE”商标的无效宣告请求占相当大的比例,如“拉菲皇后”“路易拉菲”“拉菲王朝”“拉菲故事”“拉菲城堡”“拉菲lafee”等。拉菲罗斯柴尔德酒庄申请理由多为“拉菲”被认定为知名商品特有名称,争议商标与拉菲罗斯柴尔德酒庄持有的第1122916号“LAFITE”商标、第6186990号“拉菲”商标构成使用在类似商品上的近似商标。
拉菲罗斯柴尔德酒庄作为被申请人的决定文书有9件,其中有5件的申请人为南京金色希望酒业有限公司,另外其于1996年申请的第1122916号“LAFITE”商标也被提出无效宣告请求。
而拉菲罗斯柴尔德酒庄作为第三人对申请商标提出异议的年份更早,从知产宝的裁判文书看到,其于2002年、2003年等已经申请无效其他企业注册的类似“拉菲”商标。
仔细研究评审文书,发现争议商标的当事人有多家公司及个人,其中与个人的纠纷占了近一半,此外还有一些企业出现的次数比较多,如与南京金色希望酒业有限公司、保利房地产(集团)股份有限公司、广州市嘉朋企业管理服务有限公司、东莞市蓝菲酒业有限公司、杭州波亚克贸易有限公司等等都有纠纷。
谁搅乱了这池“拉菲”红酒
为了探究究竟是谁在与拉菲罗斯柴尔德酒庄抢注“拉菲”葡萄酒市场,小编从知产宝搜索,以拉菲罗斯柴尔德酒庄为当事人的裁判文书有84篇。

其中,行政案件共74篇,对手主要有法国拉斐尔葡萄酒(亚洲)有限公司、南京金色希望酒业有限公司、拉菲酒庄民营公司、北京拉斐特城堡酒店有限公司等。

民事案件有15篇,对手有北京精业经典商贸有限公司、济南法莱雅葡萄酒有限公司、广东丹顿食品有限公司等。

那么,多次出现的法国拉斐尔葡萄酒(亚洲)有限公司、南京金色希望酒业有限公司、拉菲酒庄民营公司、北京拉斐特城堡酒店有限公司等是何背景,小编一一做出分析。
1. 法国拉斐尔葡萄酒(亚洲)有限公司
从知产宝及企查查上查到,法国拉斐尔葡萄酒(亚洲)有限公司于2004年成立,注册地为中国香港,其为法国拉斐尔葡萄酒有限公司的前身(曾用名)。从中国商标网查询,其共申请了21件商标,于2004年开始,先后申请了“拉菲”“大拉菲”“小拉菲”“拉斐酒庄”“拉斐庄园”等商标的注册。
从企查查查看,发现其与拉斐尔葡萄酒(中国)有限公司为关联公司(曾用名拉斐尔葡萄酒(南昌)有限公司)。也就是说,法国拉斐尔葡萄酒(亚洲)有限公司、法国拉斐尔葡萄酒有限公司、拉斐尔葡萄酒(中国/南昌)有限公司均有关联。

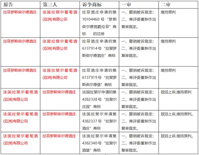
法国拉斐尔葡萄酒(亚洲)有限公司与拉菲罗斯柴尔德酒庄裁判文书有13篇,均为行政案件。查看其裁判文书发现,双方对各自的商标均提起过上诉,并在商标诉讼中打了个平手,均被判决撤销原裁定,重新做出复审裁定,并且二审判决维持原判。

2. 南京金色希望酒业有限公司
从企查查上看到,南京金色希望酒业有限公司(下称希望酒业)1999年成立,所属批发和零售业,其主要负责人为个人,关联公司有南京金信强贸易公司及南京华夏葡萄酿酒有限公司。其共申请了49件商标,主要申请了“拉菲庄园”“拉菲酒堡”“拉菲酒庄”及““LEFER MANOR”等与“拉菲”有关的商标。

从知产宝上查到,其与拉菲罗斯柴尔德酒庄裁判文书有16篇,均为行政案件。其中2018年达到最多,有8篇。查看其裁判结果发现,除了进入再审阶段的第4578349号“拉菲庄园”商标外,拉菲罗斯柴尔德酒庄保住了自家被希望酒业提出异议或无效的商标,反之对希望酒业提起的无效申请得到了法院支持,几乎是大获全胜。


3. 拉菲酒庄民营公司
拉菲酒庄民营公司注册地为法国,其共申请了6件商标,主要申请注册商标为“拉菲酒庄”“CHATEAU LAFITTE”等。
其与拉菲罗斯柴尔德酒庄裁判文书有8篇,均为行政案件。裁判结果显示,一审法院判决驳回拉菲酒庄民营公司的诉讼请求,二审判决维持原判,拉菲罗斯柴尔德酒庄在双方的商标诉讼中同样大获全胜。

4. 北京拉斐特城堡酒店有限公司
北京拉斐特城堡酒店有限公司申请了40件商标,主要围绕“拉斐特”和“北京拉斐特”“拉斐特城堡”商标展开申请……其与北京拉斐特城堡健康管理有限公司、北京拉斐特城堡运动休闲俱乐部有限公司等为关联公司。
其与拉菲罗斯柴尔德酒庄的裁判文书有3篇,均为行政案件。其一审裁判结果显示,在相关商标诉讼中,拉菲罗斯柴尔德酒庄获得了法院的支持,法院判决商评委重新做出裁定。

由以上分析可以看出,随着拉菲罗斯柴尔德酒庄商标意识的全然觉醒,其不断加大与盘根错节的亲戚们的维权力度,与这些企业的商标战更加白热化。可喜的是,从目前这些裁判文书看出,拉菲罗斯柴尔德酒庄胜多负少,在与部分企业的商标诉讼中取得了全胜。未来,在“拉菲”商标保卫战中,拉菲罗斯柴尔德酒庄仍有一场旷日持久的商标战役。
便捷链接:数千件“拉菲”商标,谁
本文来源:网络?买卖商标注册授权入驻“天猫”“京东”“拼多多”“抖音头条”“商标百科”
版权说明:上述为转载或编者观点,不代表亿佰倍懂商标意见,不承当任何法律责任
亿佰倍懂商标官方微信
欢迎关注亿佰倍懂
微信号:K58158 热门TAGS
购买上海商标 商标复审 商标撤三答辩 商标驳回复审 国际商标驳回 知名商标转让 白酒商标网 19类商标转让 18类商标转让 17类商标转让 16类商标转让 15类商标转让 14类商标转让 13类商标转让 11类商标转让 12类商标转让 10类商标转让 9类商标转让 8类商标转让 7类商标转让 6类商标转让 5类商标转让 4类商标转让 3类商标转让 2类商标转让 1类商标转让 T恤商标转让 红酒商标转让 黄酒商标转让 水饺商标转让 糖果商标转让 闲置商标转让 商标购买网站 月饼商标转让 购买月饼商标 购买牛奶商标 牛奶商标转让 购买餐饮商标 餐饮商标转让 啤酒商标转让 购买啤酒商标 购买酒类品牌 酒类品牌转让 购买饮料商标 饮料商标转让 食品商标转让 购买食品商标 购买镀膜商标 镀膜商标转让 机油商标转让 购买机油商标 头枕商标转让 购买头枕商标 车衣商标转让 购买车衣商标 购买车贴商标 车贴商标转让 凉垫商标转让 睡袋商标转让 包子商标转让
联系方式
【商标网】
企业QQ:1728988888
手机: 18211558558
官方微信:K58158
广东(总部)北京(分部)深圳(分部)

*截止
,共有人阅读了本文。


40
加工服务