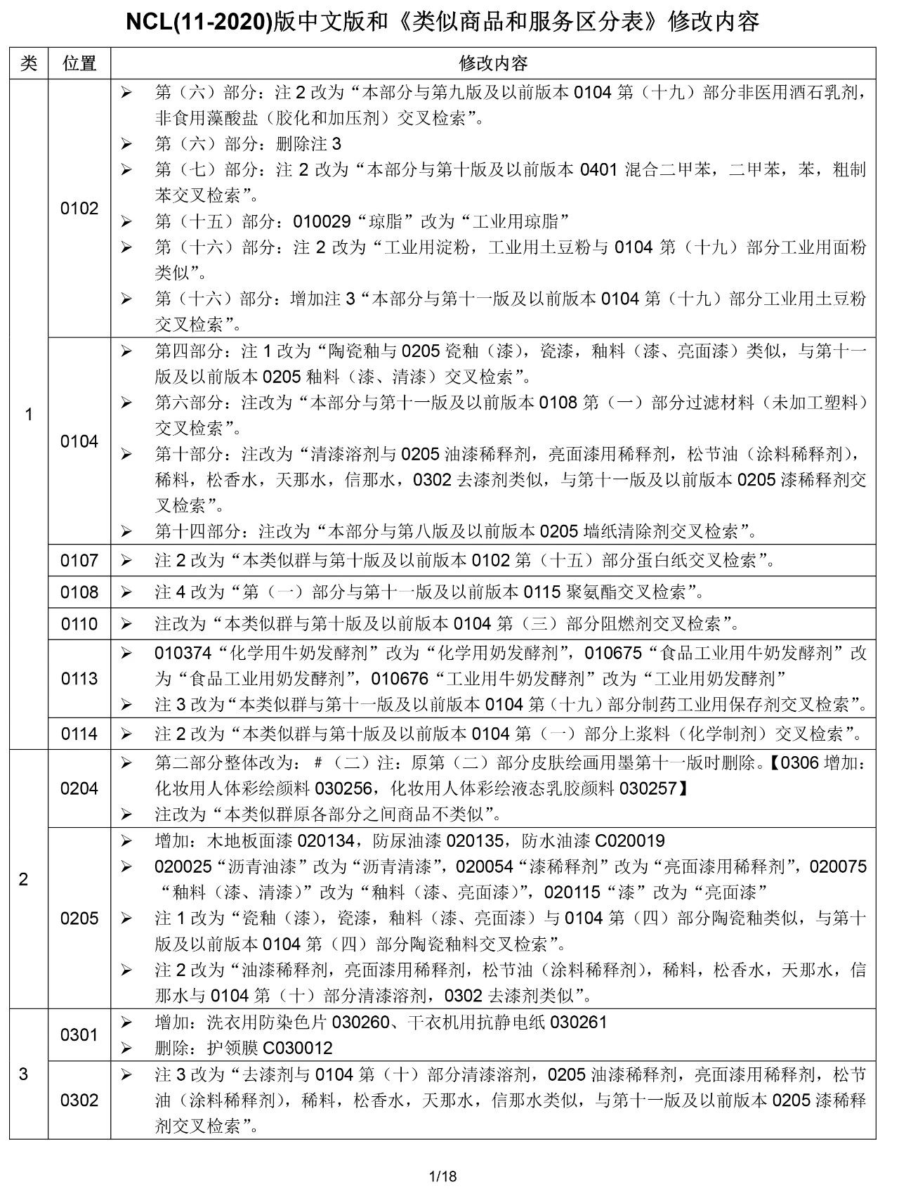
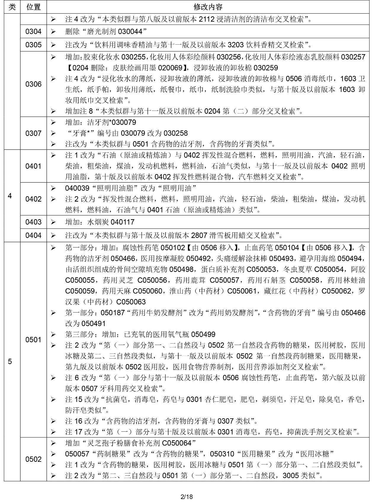
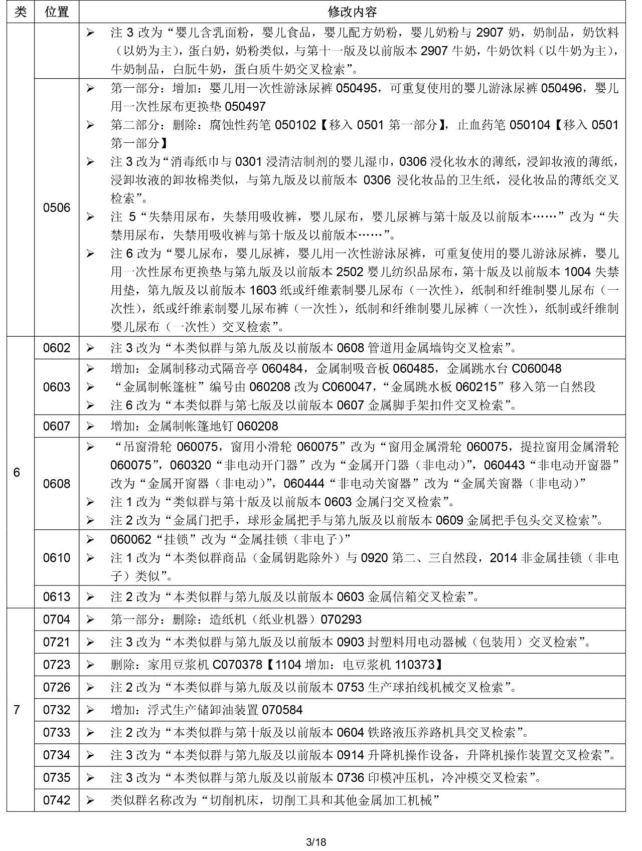
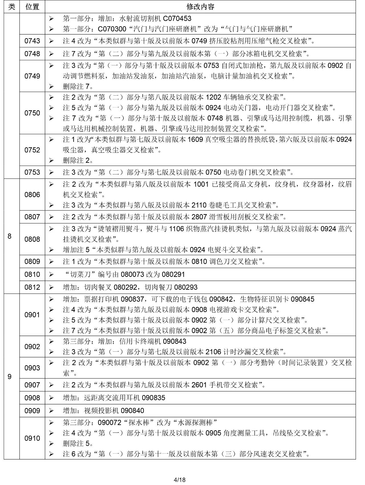
根据世界知识产权组织的要求,尼斯联盟各成员国将于2020年1月1日起正式使用《商标注册用商品和服务国际分类》(即尼斯分类)第十一版2020文本。申请日为2020年1月1日及以后的申请,在进行商品服务项目分类时适用尼斯分类新版本,申请日在此之前的商标注册申请适用尼斯分类原版本。以尼斯分类为基础,我局对《类似商品和服务区分表》作了相应调整,现将尼斯分类与《类似商品和服务区分表》的修改内容一并予以公布。

关于启用尼斯分类第十一版2020文本的通知
根据世界知识产权组织的要求,尼斯联盟各成员国将于2020年1月1日起正式使用《商标注册用商品和服务国际分类》(即尼斯分类)第十一版2020文本。申请日为2020年1月1日及以后的商标注册申请,在进行商品服务项目分类时适用尼斯分类新版本,申请日在此之前的商标注册申请适用尼斯分类原版本。以尼斯分类为基础,我局对《类似商品和服务区分表》作了相应调整,现将尼斯分类与《类似商品和服务区分表》的修改内容一并予以公布。
附件:NCL(11-2020)版中文版和区分表修改内容
国家知识产权局商标局
2019年12月31日
附件:NCL(11-2020)版中文版和区分表修改内容


















来源:国家知识产权局中国商标网
上一篇:网络音乐作品如何登记版权
下一篇:销售“小羊肖恩”衍生品是否侵害作品发行权
便捷链接:2020.1.1起!“尼斯分类第十
本文来源:网络?买卖商标注册授权入驻“天猫”“京东”“拼多多”“抖音头条”“商标百科”
版权说明:上述为转载或编者观点,不代表亿佰倍懂商标意见,不承当任何法律责任
亿佰倍懂商标官方微信
欢迎关注亿佰倍懂
微信号:K58158 热门TAGS
购买上海商标 商标复审 商标撤三答辩 商标驳回复审 国际商标驳回 知名商标转让 白酒商标网 19类商标转让 18类商标转让 17类商标转让 16类商标转让 15类商标转让 14类商标转让 13类商标转让 11类商标转让 12类商标转让 10类商标转让 9类商标转让 8类商标转让 7类商标转让 6类商标转让 5类商标转让 4类商标转让 3类商标转让 2类商标转让 1类商标转让 T恤商标转让 红酒商标转让 黄酒商标转让 水饺商标转让 糖果商标转让 闲置商标转让 商标购买网站 月饼商标转让 购买月饼商标 购买牛奶商标 牛奶商标转让 购买餐饮商标 餐饮商标转让 啤酒商标转让 购买啤酒商标 购买酒类品牌 酒类品牌转让 购买饮料商标 饮料商标转让 食品商标转让 购买食品商标 购买镀膜商标 镀膜商标转让 机油商标转让 购买机油商标 头枕商标转让 购买头枕商标 车衣商标转让 购买车衣商标 购买车贴商标 车贴商标转让 凉垫商标转让 睡袋商标转让 包子商标转让
联系方式
【商标网】
企业QQ:1728988888
手机: 18211558558
官方微信:K58158
广东(总部)北京(分部)深圳(分部)

*截止
,共有人阅读了本文。


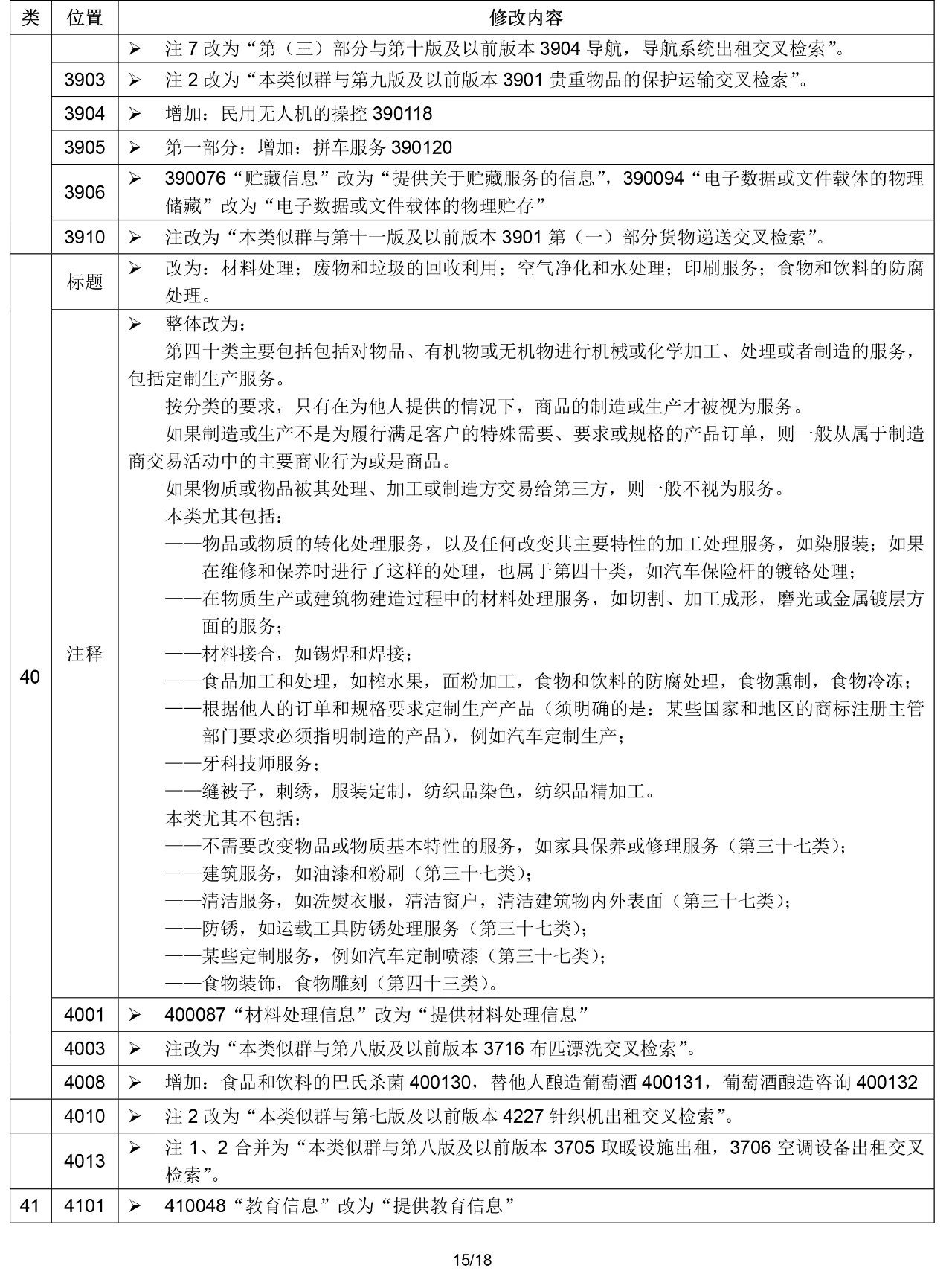
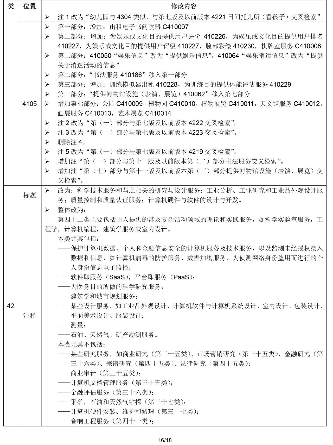
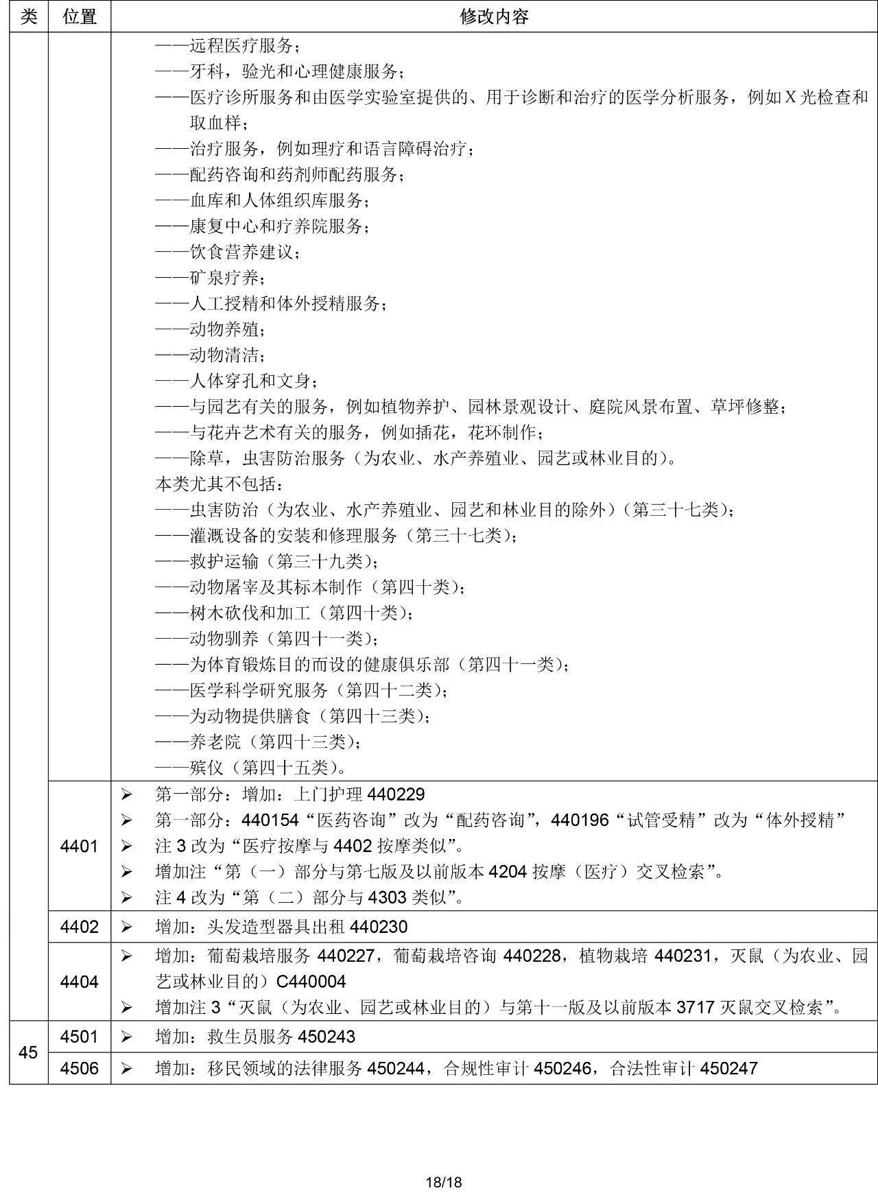
40
加工服务