今年开春商标圈第一案,“俏江南”商标日前正式被法院冻结,当年收购了俏江南的CVC或不得再使用“俏江南”商标!
记者独家获悉,2016年12月22日,北京市第三中级人民法院作出《执行裁定书》,裁定 “冻结、查封被申请人俏江南(北京)企业管理有限公司名下七十二项商标的商标专用权。”
记者查阅被查封冻结的72项商标的清单,发现其中包括了“俏江南”、“South Beauty”、“麻辣熊猫”等多项与俏江南餐饮公司经营有关的知名商标。根据我国相关法律规定,被法院冻结查封的商标将不得转让处置,否则将视为违反法院裁定书而受到制裁。由此看来,俏江南的系列法律商战又掀开了新的篇章,而围绕“俏江南”商标权属的争议也将成为2017年新年伊始的首场商标大战!


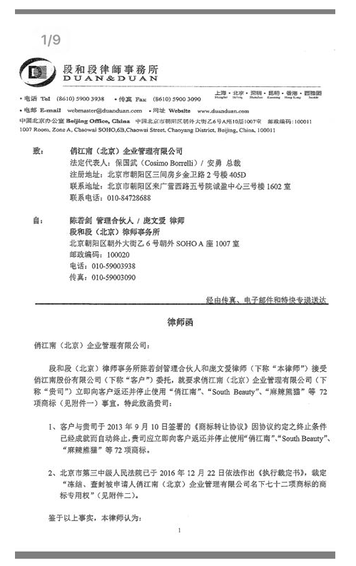
记者另外获悉,在法院《执行裁定书》被送达给商标局并办理冻结查封该72项商标的法律手续之后,2017年1月5日,俏江南股份有限公司委托段和段(北京)律师事务所陈若剑管理合伙人向俏江南(北京)企业管理有限公司发出了《律师函》,指称俏江南(北京)企业管理有限公司和俏江南股份有限公司在“2013年9月10日签署的《商标转让协议》因协议约定之终止条件已经成就而自动终止”。
律师函还称,“《商标转让协议》已经自动终止且不具有法律效力,俏江南(北京)企业管理有限公司应立即向客户返还“俏江南”、“South Beauty”、“麻辣熊猫”等72项商标,并在收到本函之日起的7日内配合客户办理该72项商标的商标转让手续。
“俏江南”、“South Beauty”、“麻辣熊猫”等72项商标已经被北京市第三中级人民法院依法查封、冻结,俏江南(北京)企业管理有限公司不得擅自对“俏江南”、“South Beauty”、“麻辣熊猫”等72项商标进行任何形式的非法处置。
“若俏江南(北京)企业管理有限公司未来继续非法使用该72项商标等侵权行为的,将依法追究贵司的法律责任。”


从律师函内容来看,俏江南股份有限公司不仅仅要求冻结查封“俏江南”、“South Beauty”、“麻辣熊猫”等72项商标,还明确要求俏江南(北京)企业管理有限公司停止使用包括“俏江南”商标在内的72项商标。
如若该要求得以执行,意味着俏江南餐厅将不能再使用“俏江南”等72项商标,著名的俏江南川剧脸谱也将囊获在内。可是,没有了经典Logo,还有谁会认为它是正宗的俏江南呢?
这个年代,品牌无疑是企业的“真”资产。商标,则是品牌的命门。商标争抢的并非是市场的商业价值本身,而是掌控这个市场的能力。
同为“俏江南”品牌,为何俏江南股份有限公司却与俏江南(北京)企业管理有限公司争起了商标权?
其实,俏江南(北京)企业管理有限公司的真正拥有者,乃是此前收购了张兰与俏江南绝大部分股份的私募基金CVC。
据此前媒体报道,由于CVC基金在收购俏江南之后,违反了与六家银行的金额1.4亿美元的银团贷款协议,银行团委托接管人保华公司已经在2016年6月正式接管了俏江南餐饮公司,也接管了CVC旗下管理团队正在使用的“俏江南”等72项商标。
目前,保华正在忙于操持将俏江南资产(包括“俏江南”商标)打包卖给新的投资人。坊间传闻,原CVC大中华区主席梁伯韬曾在2016年6月持200万美元资本注册了一家名为恒睿铂松的基金,或成为这次交易的白手套。
如今的爆出“俏江南”商标案,则毫无疑问将给俏江南品牌未来的出售增加巨大的变数。如果当年CVC收购时主导签署的《商标转让协议》已经被自动终止,“俏江南”等72项商标可能被法院判决归俏江南股份有限公司所有,届时没有了“俏江南”品牌商标的俏江南餐饮公司,无疑会大幅降低品牌价值,CVC很可能又给银行团和潜在的买主挖了一个深坑。
李逵“俏江南”与李鬼“俏江南”已经开战,后续战况如何,请您密切关注我们的进一步报道。
一品标局提供专业的商标法律咨询,可登入查阅更多知识产权新闻http://www.epbiao.com/news/
文章来源:蓝鲸传媒,版权属于原作者,侵删,谢谢!
便捷链接:开春商标首战:“俏江南
本文来源:网络?买卖商标注册授权入驻“天猫”“京东”“拼多多”“抖音头条”“商标百科”
版权说明:上述为转载或编者观点,不代表亿佰倍懂商标意见,不承当任何法律责任
亿佰倍懂商标官方微信
欢迎关注亿佰倍懂
微信号:K58158 热门TAGS
购买上海商标 商标复审 商标撤三答辩 商标驳回复审 国际商标驳回 知名商标转让 白酒商标网 19类商标转让 18类商标转让 17类商标转让 16类商标转让 15类商标转让 14类商标转让 13类商标转让 11类商标转让 12类商标转让 10类商标转让 9类商标转让 8类商标转让 7类商标转让 6类商标转让 5类商标转让 4类商标转让 3类商标转让 2类商标转让 1类商标转让 T恤商标转让 红酒商标转让 黄酒商标转让 水饺商标转让 糖果商标转让 闲置商标转让 商标购买网站 月饼商标转让 购买月饼商标 购买牛奶商标 牛奶商标转让 购买餐饮商标 餐饮商标转让 啤酒商标转让 购买啤酒商标 购买酒类品牌 酒类品牌转让 购买饮料商标 饮料商标转让 食品商标转让 购买食品商标 购买镀膜商标 镀膜商标转让 机油商标转让 购买机油商标 头枕商标转让 购买头枕商标 车衣商标转让 购买车衣商标 购买车贴商标 车贴商标转让 凉垫商标转让 睡袋商标转让 包子商标转让
联系方式
【商标网】
企业QQ:1728988888
手机: 18211558558
官方微信:K58158
广东(总部)北京(分部)深圳(分部)

*截止
,共有人阅读了本文。


40
加工服务