近日,一批假冒商标的玩具产品在港口装运出口时被截获,这是该关今年查获的首宗涉嫌侵权案件。

汕头海关根据商标权利人举报,一批假冒“PAW PATROL”商标的塑料玩具即将在港口装运出口,该关立即启动知 识产权海关保护程序,对该批企图“瞒天过海”出境的塑料玩具紧急布控。海关人员在人工查验中发现,72箱共7530个 塑料玩具涉嫌侵犯已在海关总署备案的“PAW PATROL”商标权,涉案金额约5873.4美元,目前案件正在进一步调查中。 近年来,汕头海关通过知识产权海关保护程序,采取系列措施严厉打击假冒注册商标等侵犯知识产权违法行为,维护知识产权权利人的合法 权益,切实为专利创新产品抢占海外市场保驾护航。
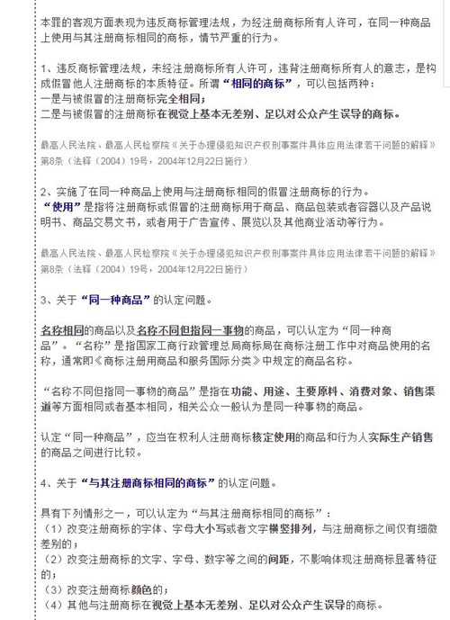
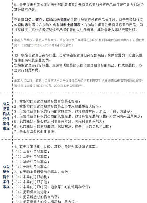
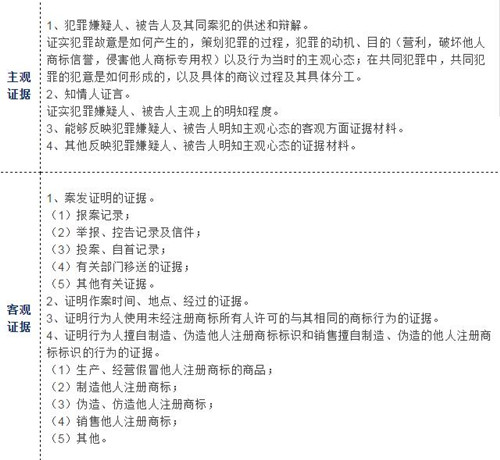
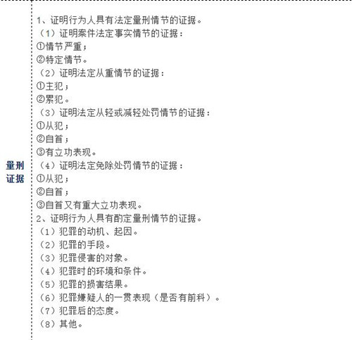
假冒注册商标作为一种犯罪侵害了人民合法权益扰乱了市场的经济秩序,对经济生活造成了严重的负面影响。同时,法律对于这种犯罪行为也给予了相应的处罚。那么,假冒注册商标罪到底是什么? 下面,大掌柜带大家看图说话!一张图,让你了解假冒注册商标罪.:







以上内容来自一品标局(http://www.epbiao.com/)整理报道。一品标局是中国领先的知识产权服务型网站。致力为您 的商标提供全节点管家式服务。平台提供中国商标免费查询、商标公告免费查询、商标注册、商标转让、版权登记等服 务,一站式解决商标全方位需求。一品标局提供专业的商标法律咨询,让您的知识产权更有保障!
相关推荐:
干货┃医药行业犯假冒注册商标罪究竟有多严重
注册商标的流程
办理商标转让入口
【科普】歌曲版权注册的流程与注意事项
关于欧盟商标注册的那些事--欧盟商标注册费用竟然这么优惠
在中国,注册一个商标多少钱?
自己可以进行品牌商标注册吗?来听听知识产权顾问是怎么说的
商标那些事┃商标起名大全
便捷链接:广东汕头海关查获大量假
本文来源:网络?买卖商标注册授权入驻“天猫”“京东”“拼多多”“抖音头条”“商标百科”
版权说明:上述为转载或编者观点,不代表亿佰倍懂商标意见,不承当任何法律责任
亿佰倍懂商标官方微信
欢迎关注亿佰倍懂
微信号:K58158 热门TAGS
购买上海商标 商标复审 商标撤三答辩 商标驳回复审 国际商标驳回 知名商标转让 白酒商标网 19类商标转让 18类商标转让 17类商标转让 16类商标转让 15类商标转让 14类商标转让 13类商标转让 11类商标转让 12类商标转让 10类商标转让 9类商标转让 8类商标转让 7类商标转让 6类商标转让 5类商标转让 4类商标转让 3类商标转让 2类商标转让 1类商标转让 T恤商标转让 红酒商标转让 黄酒商标转让 水饺商标转让 糖果商标转让 闲置商标转让 商标购买网站 月饼商标转让 购买月饼商标 购买牛奶商标 牛奶商标转让 购买餐饮商标 餐饮商标转让 啤酒商标转让 购买啤酒商标 购买酒类品牌 酒类品牌转让 购买饮料商标 饮料商标转让 食品商标转让 购买食品商标 购买镀膜商标 镀膜商标转让 机油商标转让 购买机油商标 头枕商标转让 购买头枕商标 车衣商标转让 购买车衣商标 购买车贴商标 车贴商标转让 凉垫商标转让 睡袋商标转让 包子商标转让
联系方式
【商标网】
企业QQ:1728988888
手机: 18211558558
官方微信:K58158
广东(总部)北京(分部)深圳(分部)

*截止
,共有人阅读了本文。


40
加工服务