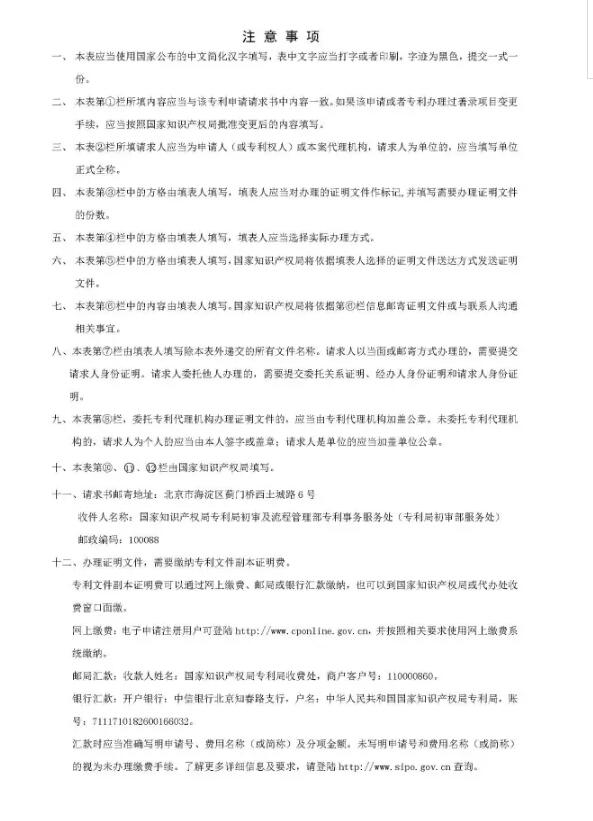
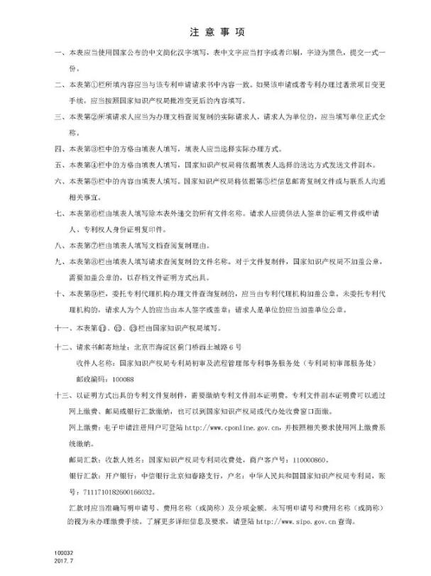
一品标局讯 为响应《国家发展改革委财政部关于重新核发国家知识产权局行政事业性收费标准等有关问题的通知》的要求。日前,国家知识产权局公布了3张新版专利申请的表格。3张新版专利 申请表格主要为:《办理证明文件请求书》、《办理文件副本请求书》和《专利文档查询复制请求书》。其修订的目的主要是为了方便专利申请人和专利申请代理机构准确办理相关业务,新版专 利申请表格将于2017年7月1日起正式使用。想申请专利的朋友们可登陆国家知识产权局官网查询并下载。需要注意的是,旧版的专利申请表格也将于7月1日起停止使用!请大家留意!
附上新版专利申请样表:
1. 办理证明文件请求书


2. 办理文件副本请求书


3. 专利文档查询复制请求书


专利申请上一品标局准没错!一品标局(http://www.epbiao.com/ )是专业从事知识产权服务与交易的网站。平台提供商标查询、商标注册、版权登记、专利申请等一系列服务。如果您有关于 专利申请表格的疑问,欢迎您随时登录一品标局官网免费在线咨询。专业的专利申请代理人会给您满意的解答!。免费查询专利能否注册请点击:http://www.epbiao.com/zt/zhuanlicx
便捷链接:申请专利的朋友们注意:
本文来源:网络?买卖商标注册授权入驻“天猫”“京东”“拼多多”“抖音头条”“商标百科”
版权说明:上述为转载或编者观点,不代表亿佰倍懂商标意见,不承当任何法律责任
亿佰倍懂商标官方微信
欢迎关注亿佰倍懂
微信号:K58158 热门TAGS
购买上海商标 商标复审 商标撤三答辩 商标驳回复审 国际商标驳回 知名商标转让 白酒商标网 19类商标转让 18类商标转让 17类商标转让 16类商标转让 15类商标转让 14类商标转让 13类商标转让 11类商标转让 12类商标转让 10类商标转让 9类商标转让 8类商标转让 7类商标转让 6类商标转让 5类商标转让 4类商标转让 3类商标转让 2类商标转让 1类商标转让 T恤商标转让 红酒商标转让 黄酒商标转让 水饺商标转让 糖果商标转让 闲置商标转让 商标购买网站 月饼商标转让 购买月饼商标 购买牛奶商标 牛奶商标转让 购买餐饮商标 餐饮商标转让 啤酒商标转让 购买啤酒商标 购买酒类品牌 酒类品牌转让 购买饮料商标 饮料商标转让 食品商标转让 购买食品商标 购买镀膜商标 镀膜商标转让 机油商标转让 购买机油商标 头枕商标转让 购买头枕商标 车衣商标转让 购买车衣商标 购买车贴商标 车贴商标转让 凉垫商标转让 睡袋商标转让 包子商标转让
联系方式
【商标网】
企业QQ:1728988888
手机: 18211558558
官方微信:K58158
广东(总部)北京(分部)深圳(分部)

*截止
,共有人阅读了本文。


40
加工服务