今天大掌柜在商标局官网查询商标时,意外发现阿里集团在这两个月大量。难道是阿里又要有什么大动作?

这些商标里,恐怕涉及到很多阿里接下来打算推出的服务。大部分因为正在等待受理无法查看详情,不过,小铭却在这一大片商标里发现了某个商标——“云凤蝶”
此前阿里巴巴拿下全套yunfengdie域名,引发众人猜想,大家都在讨论这个域名的背后究竟是“云凤蝶”亦或是其他意义,它又代表了阿里即将推出的什么新项目呢?







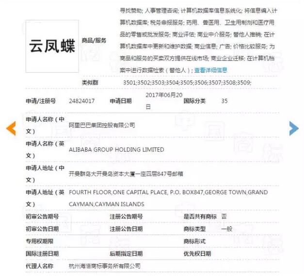
我们可以看到,“云凤蝶”注册在了9、16、35、36、38、41、42、45这八类商标。
而此前阿里拿下域名时,就有人猜测这个域名不是应用在花卉市场就是在云计算服务上。如今根据这些商标分类,基本可以断定阿里是准备在云计算服务上有所拓展了。
阿里巴巴对于企业品牌保护极度重视,在之前大量注册防御商标的事情上就可以看出来。马云深知商标品牌的重要性,在每一次推出新项目之前,总是会提前保护好相关商标。我们要为马云的商标保护意识点赞。
作为享誉海内外的知名企业,阿里旗下的“淘宝”、“支付宝”很大程度上改变了社会生活,早在2013年,阿里云开发者大会曾以“云计算的蝴蝶效应”为主题,深度揭示云计算将会给各行各业对来的革命性影响,这一次“云凤蝶”又会带来多大程度的改变呢,让我们拭目以待吧。
上一篇:日照财政局 工商局等6部门发文注册商标最高奖
下一篇:韶关大力扶持服务园区企业发展
便捷链接:阿里集团大量注册商标的
本文来源:网络?买卖商标注册授权入驻“天猫”“京东”“拼多多”“抖音头条”“商标百科”
版权说明:上述为转载或编者观点,不代表亿佰倍懂商标意见,不承当任何法律责任
亿佰倍懂商标官方微信
欢迎关注亿佰倍懂
微信号:K58158 热门TAGS
购买上海商标 商标复审 商标撤三答辩 商标驳回复审 国际商标驳回 知名商标转让 白酒商标网 19类商标转让 18类商标转让 17类商标转让 16类商标转让 15类商标转让 14类商标转让 13类商标转让 11类商标转让 12类商标转让 10类商标转让 9类商标转让 8类商标转让 7类商标转让 6类商标转让 5类商标转让 4类商标转让 3类商标转让 2类商标转让 1类商标转让 T恤商标转让 红酒商标转让 黄酒商标转让 水饺商标转让 糖果商标转让 闲置商标转让 商标购买网站 月饼商标转让 购买月饼商标 购买牛奶商标 牛奶商标转让 购买餐饮商标 餐饮商标转让 啤酒商标转让 购买啤酒商标 购买酒类品牌 酒类品牌转让 购买饮料商标 饮料商标转让 食品商标转让 购买食品商标 购买镀膜商标 镀膜商标转让 机油商标转让 购买机油商标 头枕商标转让 购买头枕商标 车衣商标转让 购买车衣商标 购买车贴商标 车贴商标转让 凉垫商标转让 睡袋商标转让 包子商标转让
联系方式
【商标网】
企业QQ:1728988888
手机: 18211558558
官方微信:K58158
广东(总部)北京(分部)深圳(分部)

*截止
,共有人阅读了本文。


40
加工服务