1、两家都叫小程序
大部分人知道小程序,都是从微信的推出开始,但是半年多来,小程序并没有带来想象中的变革与爆发,微信团队似乎对小程序的定位还在不断的探索。
而阿里虽然晚入场,但是明显也看中了小程序能够带来的利润,一直在悄悄的进行试验,直到被曝出支付宝小程序代码抄袭腾讯以后,许多人的第一反应是:原来支付宝也有小程序?
腾讯阿里不约而同的选择了这一项产品,也都称其为“小程序”,支付宝的高管直言:“既然小程序已经被大家接受了,我们没必要把名称改成小应用这样的叫法。”
按理说,即便两家互相模仿,出功能差不多的竞品已经是潜规则,但是大多会在名称上区别开来,如今却直接使用了微信的“小程序”叫法,真的不会出现纠纷问题吗?
2、商标权属于谁
阿里和腾讯都是知识产权保护的大户,每年申请的商标量巨大。那么当两家同时盯上一个产品,这个产品商标又会属于谁呢?

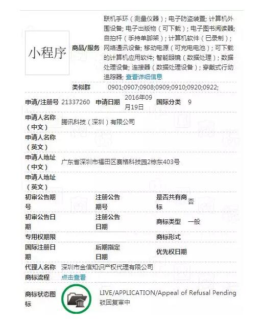
从商标局的查询可以看出,腾讯从2016年9月就已经开始进行小程序的布局了,比阿里要早上不少,到了今天正好是一年时间。这些商标的注册情况如何呢?

你没看错...一众商标不是在驳回复审,就是依然在实质审查阶段,至今没有一个拿到商标注册证,腾讯的小程序商标前途未卜。
反观阿里,似乎是看到腾讯已经把关键类别都已经占据了,自己去提交也是浪费钱,在阿里能查询到的商标申请中,没有一个关于小程序的踪影...
阿里这不急不慢的态度,和腾讯的全方位多角度保护形成了鲜明的对比。难道阿里认为小程序是一个通用词,不该注册?
要知道虽然大部分商标的结果都还是未知数,但是一旦有关键类别被腾讯注册下来了,那腾讯极有可能会以此制衡阿里。
这让大掌柜想起双十一的时候,阿里一个突然出现的“双11”商标将对手打得措手不及,难道当年的必杀技如今要重现在阿里自己身上了?这么大的隐患,阿里会坐视不管?
大掌柜推测,以阿里知识产权保护狂魔的性子,不至于留下那么大的漏洞。
由于落后了微信足足有8个月,再用一个新名字推出这个功能,恐怕会影响用户的接受度,不如就搭一下腾讯的便车,反正腾讯现在商标也没有着落。
况且阿里依然有许多商标在提交申请,暂时还无法查看,也许里面就有“小程序”的备用名,待日后发生纠纷的时候,阿里就可以快速的完成更名,到时候抢占市场的目标已经初步达成,就不必再担心更名导致用户不认识的尴尬。
3、哪家更有胜算
阿里腾讯的大战已经由来已久,支付宝曾经在移动支付领域一枝独秀,没想到微信支付居然在2016年成功翻身。虽然支付宝仍然以54.1%居首,但财付通已经达到了37.02%,两者差距正在渐渐缩小。
社交是微信小程序的主场,依靠着微信群、朋友圈等入口,微信小程序的流量不用愁,也正是因为如此,出现了一批具有明显社交属性的小程序比如““Bi神器”、“闪照”、“与你见字如面”等。
除此之外,微信小程序也在向电商领域伸手,电商化将是小程序的方向之一,不少电商品牌,例如蘑菇街、拼多多等都推出了自己的微信小程序商城。
支付宝坐不住了,决定向腾讯擅长的社交领域开战,于是我们知道了红包、咻一咻加好友、只有女性才能发帖,芝麻信用达到750才能评论的“圈子”功能。
阿里想破脑袋想要为支付宝添加社交功能,但结局我们都知道了。
如今的小程序,意味着支付宝终于决定回归本质,将重点放在对商户的商业支持能力。
支付宝和ofo等共享单车的结合就是一个最好的例子。

ofo的支付宝小程序结合了支付宝扫一扫、实名认证、信用、保险等能力。实际上,ofo的小程序已经上线4个月,这4个月内,在支付宝端内,ofo的用户规模增长了6倍。
对于商家来说,支付宝小程序还是很有吸引力的。如果说微信小程序依靠的是腾讯社交体系的流量优势,那么支付宝小程序仰仗的则是阿里巴巴长期接触商家经验。
也就是说,支付宝更懂得商户需要什么,再将这部分资源封装成可以取用的产品,交由第三方开发者发挥。
此次两家在小程序上短兵相接,不论是现在的商业碰撞,还是未来有可能发生的法律纠纷,小程序都还有很长的路要走。其实对于商家来说,并不存在选择的问题,最佳的选择一定是,两者都上。大掌柜还是建议朋友们,尽早注册商标,才能独享商标专用权哟~一品标局商标双享注册,细心保护您的每一个商标!
上一篇:怎么申请法国商标?
下一篇:去年我市申请商标56103件 奖励151件品牌商标
便捷链接:阿里挑战腾讯,“小程序
本文来源:网络?买卖商标注册授权入驻“天猫”“京东”“拼多多”“抖音头条”“商标百科”
版权说明:上述为转载或编者观点,不代表亿佰倍懂商标意见,不承当任何法律责任
亿佰倍懂商标官方微信
欢迎关注亿佰倍懂
微信号:K58158 热门TAGS
购买上海商标 商标复审 商标撤三答辩 商标驳回复审 国际商标驳回 知名商标转让 白酒商标网 19类商标转让 18类商标转让 17类商标转让 16类商标转让 15类商标转让 14类商标转让 13类商标转让 11类商标转让 12类商标转让 10类商标转让 9类商标转让 8类商标转让 7类商标转让 6类商标转让 5类商标转让 4类商标转让 3类商标转让 2类商标转让 1类商标转让 T恤商标转让 红酒商标转让 黄酒商标转让 水饺商标转让 糖果商标转让 闲置商标转让 商标购买网站 月饼商标转让 购买月饼商标 购买牛奶商标 牛奶商标转让 购买餐饮商标 餐饮商标转让 啤酒商标转让 购买啤酒商标 购买酒类品牌 酒类品牌转让 购买饮料商标 饮料商标转让 食品商标转让 购买食品商标 购买镀膜商标 镀膜商标转让 机油商标转让 购买机油商标 头枕商标转让 购买头枕商标 车衣商标转让 购买车衣商标 购买车贴商标 车贴商标转让 凉垫商标转让 睡袋商标转让 包子商标转让
联系方式
【商标网】
企业QQ:1728988888
手机: 18211558558
官方微信:K58158
广东(总部)北京(分部)深圳(分部)

*截止
,共有人阅读了本文。


40
加工服务