“显著性”是的原则之一。因为缺乏显著性被驳回的案例也不少,但在这些案例中,有一个非常有意思的现象,大多是商评委认为商标缺乏显著性,而法院判决具有显著性的情况。这一方面是因为当事人在诉讼阶段提交了新的使用证据,另一方面也表明法院在显著性认定标准把握上较为宽松。
有几个经典案例,可以让我们一探究竟,看到商评委与法院之间的判断区别。

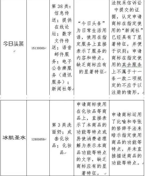
判断商标是否具备显著特征是一件复杂的事情。要综合判断商标标志本身、商标指定使用的商品、相关公众的一般认知以及同行业竞争者的实际使用情况等因素。
想要真正想出一个“具备显著性”的名字,许多人会觉得不那么容易。其实,对于那些不具备固有显著性或显著性很弱的标志,有一条小捷径是可以通过使用获得显著性。但是同时也要注意其他同行业竞争者正当、合理使用的需求,以及使用中的成本问题。
所以就目前来说,先使用后注册只是一个高风险的缓兵之计,如果有足够的时间和精力,还是以先注册后使用为上。
上一篇:江苏苏州工商以“新力量”跃出“新起点”
下一篇:大学生双创企业曾被侵权数近四成
便捷链接:你知道,商评委和法院是
本文来源:网络?买卖商标注册授权入驻“天猫”“京东”“拼多多”“抖音头条”“商标百科”
版权说明:上述为转载或编者观点,不代表亿佰倍懂商标意见,不承当任何法律责任
亿佰倍懂商标官方微信
欢迎关注亿佰倍懂
微信号:K58158 热门TAGS
购买上海商标 商标复审 商标撤三答辩 商标驳回复审 国际商标驳回 知名商标转让 白酒商标网 19类商标转让 18类商标转让 17类商标转让 16类商标转让 15类商标转让 14类商标转让 13类商标转让 11类商标转让 12类商标转让 10类商标转让 9类商标转让 8类商标转让 7类商标转让 6类商标转让 5类商标转让 4类商标转让 3类商标转让 2类商标转让 1类商标转让 T恤商标转让 红酒商标转让 黄酒商标转让 水饺商标转让 糖果商标转让 闲置商标转让 商标购买网站 月饼商标转让 购买月饼商标 购买牛奶商标 牛奶商标转让 购买餐饮商标 餐饮商标转让 啤酒商标转让 购买啤酒商标 购买酒类品牌 酒类品牌转让 购买饮料商标 饮料商标转让 食品商标转让 购买食品商标 购买镀膜商标 镀膜商标转让 机油商标转让 购买机油商标 头枕商标转让 购买头枕商标 车衣商标转让 购买车衣商标 购买车贴商标 车贴商标转让 凉垫商标转让 睡袋商标转让 包子商标转让
联系方式
【商标网】
企业QQ:1728988888
手机: 18211558558
官方微信:K58158
广东(总部)北京(分部)深圳(分部)

*截止
,共有人阅读了本文。


40
加工服务