传闻最好骑的小蓝单车已经不行了,你的押金199元收到了吗?就在上个月,创始人李刚还对收购、跑路、人去楼空等新闻予以否认,并称那些都是“搞笑的谣传”。否认是无法阻止事实的真相的暴露的。公司总部人去楼空,拖欠供应款近2亿元!

11月15日,有小蓝单车员工在某职场社交平台发布消息称,小蓝单车宣布解散,拖欠员工工资至2018年2月10日。
公司内部人员现在已经人去楼空,拖欠供应商款项高达2亿元,涉及70余家供应商,大部分供应商被拖欠款项在100万元左右,部分供应商被拖欠款项高达800万元。

根据内部员工的透露,小蓝单车早就在前两天已经解散了大部分员工,最多会留一小部分产品技术,转到别的公司。

甚至小蓝单车HR开始在朋友圈卖起了办公家具,“95成新办公家具,时尚简约,出手转让。”
此外,小蓝单车CEO李刚的另一家公司,与小蓝单车一起办公的野兽骑行,除了高管外,其余员工全部遣散(劝退)。
风口浪尖上的用户押金
在今年3月22日,小蓝单车推出了半年特权卡,费用为199元,只要在有效期内6天有骑行记录且未退押金,180天后即可全额返现。
今年3月22日,小蓝单车推出了半年特权卡,费用为199元,只要在有效期内6天有骑行记录且未退押金,180天后即可全额返现。
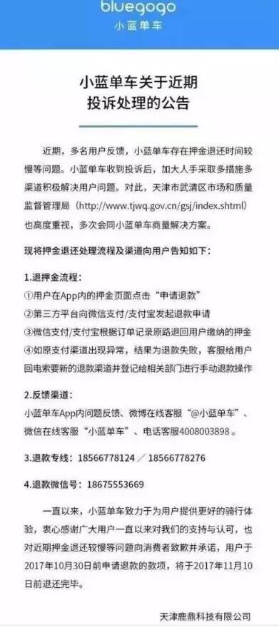
10月20日,小蓝单车也曾发布公告称,在2017年10月30日之前申请的退款,将于2017年11月10日前退还完毕。

不过事情并不像公告发生的那样,网友惊讶地看到:小蓝单车APP中的退款信息已消失,“押金”一栏从“退款中”变成“未交押金”状态,但用户并未得到押金返还。

一家名为聚投诉的公益性网络媒体消费投诉服务平台公布的数据显示,截止10月30日下午3点,小蓝单车因为押金难退的全国投诉量达到2810件,位列投诉排行榜第一,解决量576件,解决率为20.5%。
李刚到底做错了什么?
在国内共享单车中,小蓝单车可谓是不走寻常路。
ofo和摩拜虽侧重不同,成本控制都是重点。但小蓝单车从不在意成本,其批量车型不断尝试三级变速、无级调整+减震车座,甚至碳纤维车身、带导航的电子屏(后两个未能面世)。
曾跻身第三的小蓝,不幸走了单车价值高、总体数量少的路线,且之前全力布局一线城市,却不能冲击摩拜和ofo(易观统计,其app启动数不足摩拜1/10),完全失去战略价值。
关于商标
在商标方面,小蓝的母公司北京野兽科技公司为其,不过现在商标还没申请成功,想要通过商标质押或者贷款来翻盘都是不太可能的。

现在一切都为时已晚,就像小蓝单车内部人员说的,“除非有奇迹发生”。千疮百孔的小蓝单车欠下那么多的债务,又有谁愿意接手呢?
上一篇:床商标注册属于第几类商标
下一篇:商标通用化,究竟是好是坏?
便捷链接:“最好骑”的小蓝单车就
本文来源:网络?买卖商标注册授权入驻“天猫”“京东”“拼多多”“抖音头条”“商标百科”
版权说明:上述为转载或编者观点,不代表亿佰倍懂商标意见,不承当任何法律责任
亿佰倍懂商标官方微信
欢迎关注亿佰倍懂
微信号:K58158 热门TAGS
购买上海商标 商标复审 商标撤三答辩 商标驳回复审 国际商标驳回 知名商标转让 白酒商标网 19类商标转让 18类商标转让 17类商标转让 16类商标转让 15类商标转让 14类商标转让 13类商标转让 11类商标转让 12类商标转让 10类商标转让 9类商标转让 8类商标转让 7类商标转让 6类商标转让 5类商标转让 4类商标转让 3类商标转让 2类商标转让 1类商标转让 T恤商标转让 红酒商标转让 黄酒商标转让 水饺商标转让 糖果商标转让 闲置商标转让 商标购买网站 月饼商标转让 购买月饼商标 购买牛奶商标 牛奶商标转让 购买餐饮商标 餐饮商标转让 啤酒商标转让 购买啤酒商标 购买酒类品牌 酒类品牌转让 购买饮料商标 饮料商标转让 食品商标转让 购买食品商标 购买镀膜商标 镀膜商标转让 机油商标转让 购买机油商标 头枕商标转让 购买头枕商标 车衣商标转让 购买车衣商标 购买车贴商标 车贴商标转让 凉垫商标转让 睡袋商标转让 包子商标转让
联系方式
【商标网】
企业QQ:1728988888
手机: 18211558558
官方微信:K58158
广东(总部)北京(分部)深圳(分部)

*截止
,共有人阅读了本文。


40
加工服务