阿里巴巴自2017年11月1日起实施修订后的《阿里巴巴国际站知识产权规则》后,频繁出现各个行业词的侵权投诉,如HDMI、UV、BLUETOOTH、ELECTRIC、MICRO,最近这些都陆陆续续被注册为品牌或者商标词,所以对于侵权我们需要更加重视,更好的维护自己的权益。下面我们就来了解一下阿里巴巴国际站侵权的类型、侵权的处罚以及出现侵权该如何处理。

一、知识产权违规类型
阿里巴巴国际站上常见的知识产权侵权类型主要有:
1、商标侵权:未经注册商标所有权人许可,在近似类产品上使用他人注册商标相同相似的商标。
2、专利侵权:如外观侵权、发明和实用新型侵权等。
3、著作权侵权:非法复制图书、杂志、音像制品、计算机软件、电子出版物,或是盗用他人的摄影作品,产品设计等,并用作销售。
一般侵权行为:
1、在所发布的商品信息、店铺或者域名中不当使用他人商标权、著作权等权利;
2、发布、销售商品时不当使用他人商标权、著作权等权利;
3、所发布的商品信息或者所使用的其他信息造成用户混淆或者误认等情形。
严重侵权行为:
1、未经著作权人许可复制其作品并进行发布或者销售,包括图书、音像制品、计算机软件等;
2、发布或者销售未经商品来源国注册商标权利人或者其被许可人许可生产的商品。
那么侵权会给我们店铺带来什么样的后果呢?是扣分?警告?屏蔽?还是严重的关店后果呢?
二、侵权行为处罚
一般侵权行为处罚:

Tips:
● 首次投诉不扣分;时间段为5天;
● 权利人投诉一次扣6分;
● 平台抽检一次扣2分;
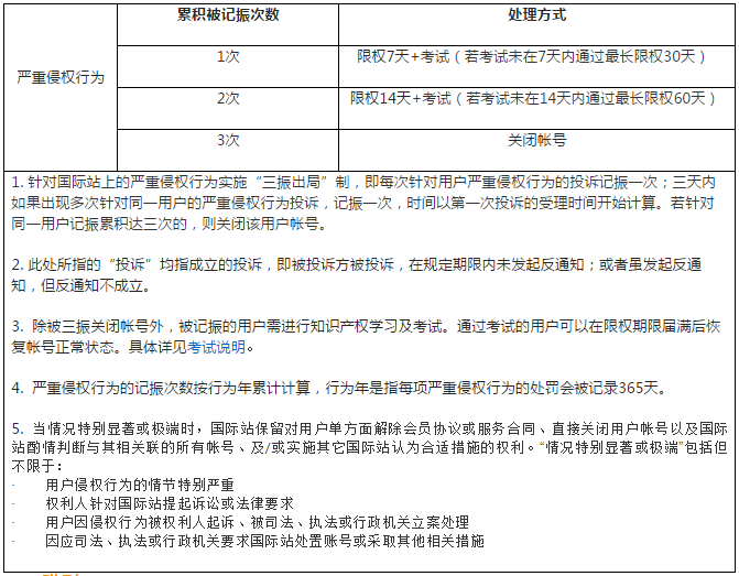
严重侵权行为处罚:

Tips:
● 旺铺屏蔽、搜索屏蔽只是屏蔽店铺自然流量,以及旺铺展示;
● 并不影响P4P,顶展等付费流量的推广;
● 屏蔽之后,访客营销也无法进行。
三、遇到了侵权我们该如何处理
如果认为产品确实侵权:
第一步:在规定时间内对侵权产品进行删除(记住不要只简单的下架产品)
第二步:在规定时间对店铺内的产品进行排查(词或者logo商标等,具体看被投诉类型)
排查的话可以从两个个渠道进行排查:全文搜索工具 和CTRL+F进行全文排查;另图片银行也需进行图片排查。
在产品管理→全文搜索工具中搜索关键词,系统便会搜索出店铺中所有含此关键词的产品,右边操作删除动作,管理产品中的商品也会同步更新。


Tips:该工具仅可以用于排查产品的文字部分,对于系统属性,产品分组,图片信息等内容是无法排查到的。
第三步:对侵权词或者logo 商标进行记录,以防下次再使用到,造成不必要的二次侵权。
如果认为产品没有侵权:卖家可以反通知或联系投诉方撤诉。
您可以登录阿里巴巴知识产权保护系统,点击“被投诉管理”中的“待回应的投诉”对链接还未被移除的投诉发起反通知。
总结:现在阿里巴巴国际站上的侵权规则越来越严格,产品商标越来越重要了,申请属于自己的商标权利、知识产权、相关的销售权的尤为重要。
更多内容资讯相关阅读推荐:
便捷链接:阿里巴巴国际站上的侵权
本文来源:网络?买卖商标注册授权入驻“天猫”“京东”“拼多多”“抖音头条”“商标百科”
版权说明:上述为转载或编者观点,不代表亿佰倍懂商标意见,不承当任何法律责任
亿佰倍懂商标官方微信
欢迎关注亿佰倍懂
微信号:K58158 热门TAGS
购买上海商标 商标复审 商标撤三答辩 商标驳回复审 国际商标驳回 知名商标转让 白酒商标网 19类商标转让 18类商标转让 17类商标转让 16类商标转让 15类商标转让 14类商标转让 13类商标转让 11类商标转让 12类商标转让 10类商标转让 9类商标转让 8类商标转让 7类商标转让 6类商标转让 5类商标转让 4类商标转让 3类商标转让 2类商标转让 1类商标转让 T恤商标转让 红酒商标转让 黄酒商标转让 水饺商标转让 糖果商标转让 闲置商标转让 商标购买网站 月饼商标转让 购买月饼商标 购买牛奶商标 牛奶商标转让 购买餐饮商标 餐饮商标转让 啤酒商标转让 购买啤酒商标 购买酒类品牌 酒类品牌转让 购买饮料商标 饮料商标转让 食品商标转让 购买食品商标 购买镀膜商标 镀膜商标转让 机油商标转让 购买机油商标 头枕商标转让 购买头枕商标 车衣商标转让 购买车衣商标 购买车贴商标 车贴商标转让 凉垫商标转让 睡袋商标转让 包子商标转让
联系方式
【商标网】
企业QQ:1728988888
手机: 18211558558
官方微信:K58158
广东(总部)北京(分部)深圳(分部)

*截止
,共有人阅读了本文。


40
加工服务