全部服务分类
  • 商标注册1专区

  • 申请商标专区

  • 商标套餐专区

  • 白酒商标转让专区

  • 商标转让专区

  • 版权登记专区

  • 城市商标注册专区

  • 中国商标转让专区

more

商标局权威消息:尼斯分类第十一版2018文本正式

*截止 ,共有人阅读了本文。

推荐阅读:商标局权威消息:尼斯分


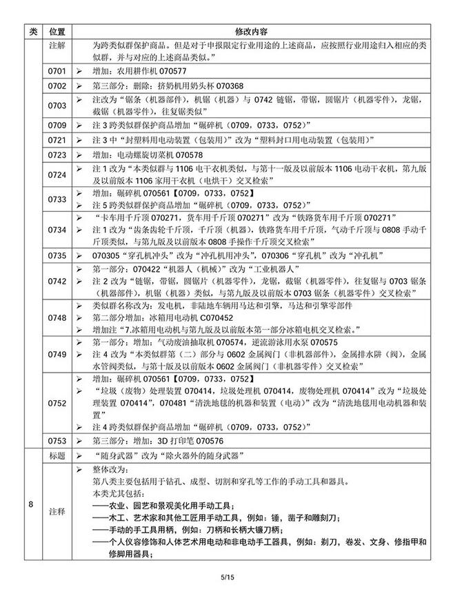
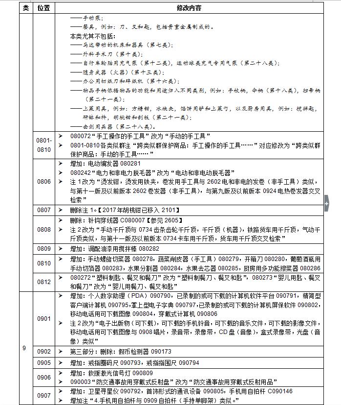
  根据世界知识产权组织的要求,尼斯联盟各成员国将于2018年1月1日起正式使用尼斯分类第十一版2018文本。以此为基础,我局对《类似商品和服务区分表》作了相应调整。现将修改内容予以公布。此修改于2018年1月1日起执行,请各有关部门参照本版本,做好启用分类表新版的准备工作。申请日为2018年1月1日及以后的商标注册申请适用新版本,申请日在此之前的商标注册申请适用原版本。

  工商总局商标局

  2017年12月21日


       附件:NCL(11-2018)版中文版和区分表修改内容


商标局权威消息:尼斯分类第十一版2018文本正式使用通知(2018.1.1起正式实施)

商标局权威消息:尼斯分类第十一版2018文本正式使用通知(2018.1.1起正式实施)

商标局权威消息:尼斯分类第十一版2018文本正式使用通知(2018.1.1起正式实施)

商标局权威消息:尼斯分类第十一版2018文本正式使用通知(2018.1.1起正式实施)

商标局权威消息:尼斯分类第十一版2018文本正式使用通知(2018.1.1起正式实施)

商标局权威消息:尼斯分类第十一版2018文本正式使用通知(2018.1.1起正式实施)

商标局权威消息:尼斯分类第十一版2018文本正式使用通知(2018.1.1起正式实施)

商标局权威消息:尼斯分类第十一版2018文本正式使用通知(2018.1.1起正式实施)

商标局权威消息:尼斯分类第十一版2018文本正式使用通知(2018.1.1起正式实施)

商标局权威消息:尼斯分类第十一版2018文本正式使用通知(2018.1.1起正式实施)

商标局权威消息:尼斯分类第十一版2018文本正式使用通知(2018.1.1起正式实施)

商标局权威消息:尼斯分类第十一版2018文本正式使用通知(2018.1.1起正式实施)

商标局权威消息:尼斯分类第十一版2018文本正式使用通知(2018.1.1起正式实施)

商标局权威消息:尼斯分类第十一版2018文本正式使用通知(2018.1.1起正式实施)


上一篇:姓名也是财产 注册商标需依法
下一篇:2017年全国专利代理人资格考试合格分数线公布


亿佰倍懂商标官方微信

欢迎关注亿佰倍懂

亿佰倍懂 微信号:K58158

热门TAGS


购买上海商标 商标复审 商标撤三答辩 商标驳回复审 国际商标驳回 知名商标转让 白酒商标网 19类商标转让 18类商标转让 17类商标转让 16类商标转让 15类商标转让 14类商标转让 13类商标转让 11类商标转让 12类商标转让 10类商标转让 9类商标转让 8类商标转让 7类商标转让 6类商标转让 5类商标转让 4类商标转让 3类商标转让 2类商标转让 1类商标转让 T恤商标转让 红酒商标转让 黄酒商标转让 水饺商标转让 糖果商标转让 闲置商标转让 商标购买网站 月饼商标转让 购买月饼商标 购买牛奶商标 牛奶商标转让 购买餐饮商标 餐饮商标转让 啤酒商标转让 购买啤酒商标 购买酒类品牌 酒类品牌转让 购买饮料商标 饮料商标转让 食品商标转让 购买食品商标 购买镀膜商标 镀膜商标转让 机油商标转让 购买机油商标 头枕商标转让 购买头枕商标 车衣商标转让 购买车衣商标 购买车贴商标 车贴商标转让 凉垫商标转让 睡袋商标转让 包子商标转让

联系方式

【商标网】
企业QQ:1728988888
手机: 18211558558
官方微信:K58158
广东(总部)北京(分部)深圳(分部)