可以在商标局网上查询到,也可以找北京五一国际知识产权查询商标,商标申请前的商标查询,是申请商标注册的重要步骤,其查询结果虽不具备法律效力,但它可使商标注册申请人做到心中有数,减少盲目性,降低商标注册风险,故在大大减少费用开支的同时,争取更多的申请时间.

第一:商标盲期,主要是指在递交商标申请时通过国家工商行政管理总局商标局对外公布的政府官网进行商标查询时一般只能查询到申请日之前的6个月左右时间.在这个

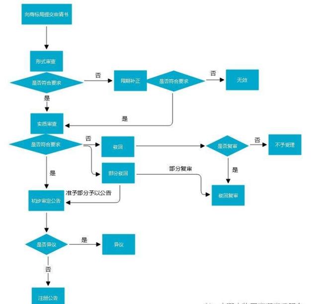
1已经驳回,但还没有无效的商标,可以从商标查询中的状态查询到是具体那一天被驳回的.2已经被驳回,但是过了复审期,没有复审的,则该商标在中国商标网上则不会显示被驳回的信息,只是显示商标已经无效(被驳回之后没有复审,仅仅是商标无效的众多原因之一)3已经被驳回,也已经提交了驳回复审申请的,则可以在商标查询的状态查询中看到具体的驳回日期和提交复审的日期,也可以在综合查询中商标的左下角流程处看到驳回复审的流程.4已已经被驳回,也已经提交驳回复审申请,且复审申请已经再次被驳回不予核准注册的,商标显示已无效,此时仅仅可以在商标综合查询中看到左下角的流程中有驳回复审的字样,除此之外不会看到其他的跟驳回复审有关的信息.

有驳回文件吧,文件上有原因呀!!!如果还没收到驳回文件的话可以打商标局电话问问88650000

商标被驳回,商标局会下发一个驳回通知书,如果你是找代理机构商标局会给代理机构,如果自己去商标局申请的商标局会平邮寄到你的申请地址具体驳回理由及引证商标会在通知书写清楚如果是代理机构收到你可以要求对方把原件拿给你~为什么要原件?是为了方便你找其他代理机构做当然如果你还想找原代理机构那就扫描件即可至于做不做复审可以看是什么原因引证什么商标如果几率不大就没必要并不是每个驳回都不可能复审成功的具体情况你得说出来才能给你分析-------自由商标代理人商标学者陈顾问

在商标查询系统,“商标状态查询”输入申请号就可以了

商标驳回的时候,有一个驳回通知书,会告诉你哪部分是无效的,剩下的就是有效部分了.

亲,可以到商标局查询,也可以直接找八戒知识产权顾问进行查询.

那当然是国方商标软件啊,他们有跟多个地市的工商局合作服务,够可靠正规了吧.

你好,商标被驳回的原因有很多,通常包括如下几种:一是由于商标查询不利导致的.从目前的商标注册情况来看,大多数商标是通过代理组织报送的.有委托代理组织的

*截止
,共有人阅读了本文。



40
加工服务